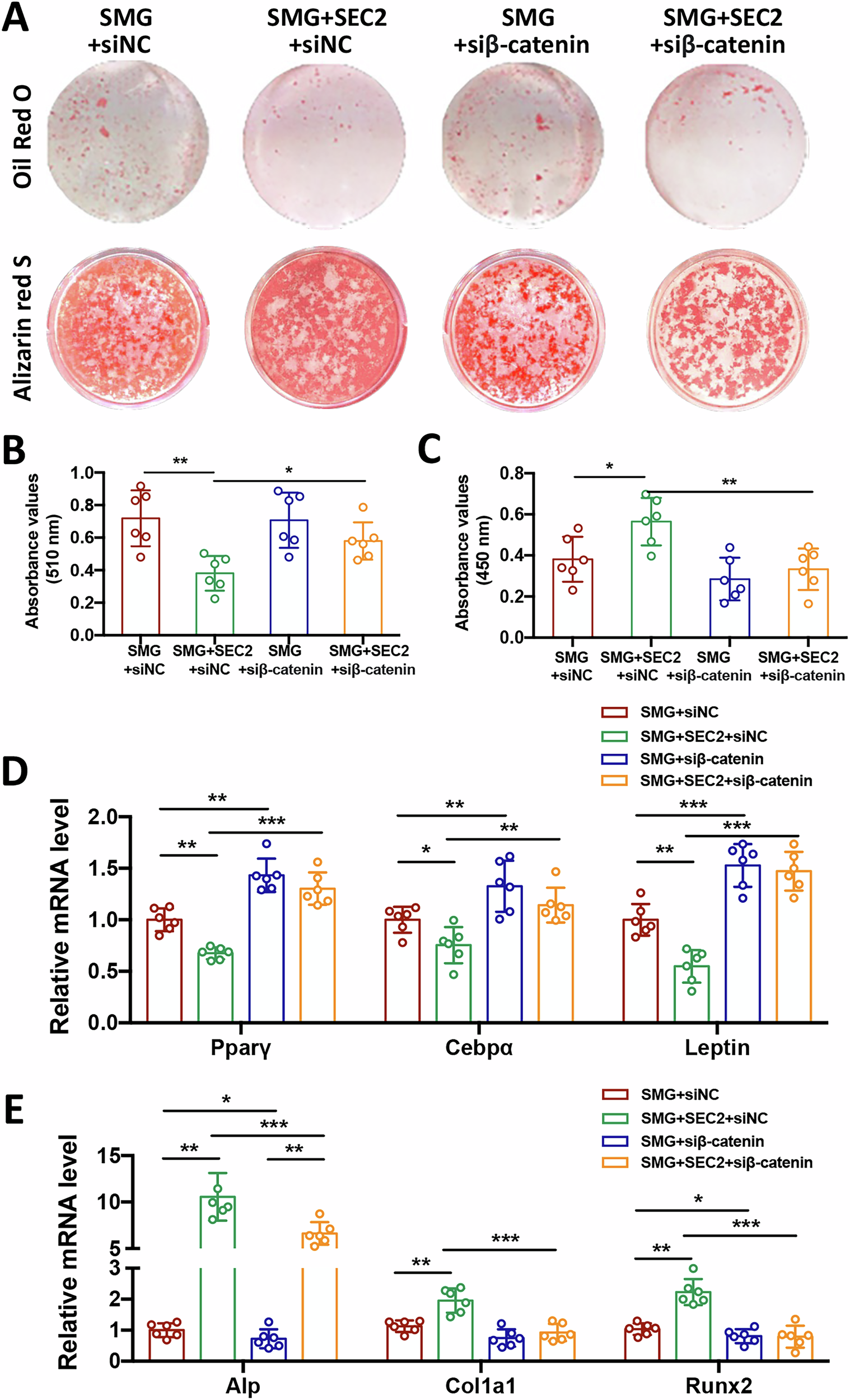
Fig. 5: SEC2 reversed microgravity induced adipogenesis and impaired osteogenesis of BMSCs via downregulating β-catenin expression.

A Representative images of Oil red O or Alizarin red S staining of BMSCs after β-catenin knockdown and cultured in 1:1 OB/AD induction medium under mimicked microgravity and treated with SEC2. Quantitative analysis of Oil Red O (B) and ARS staining intensities (C). The mRNA expression level of adipogenesis (D) and osteogenesis markers (E) measured by real-time PCR (n = 6; *p < 0.05, **p < 0.01, ***p < 0.001).