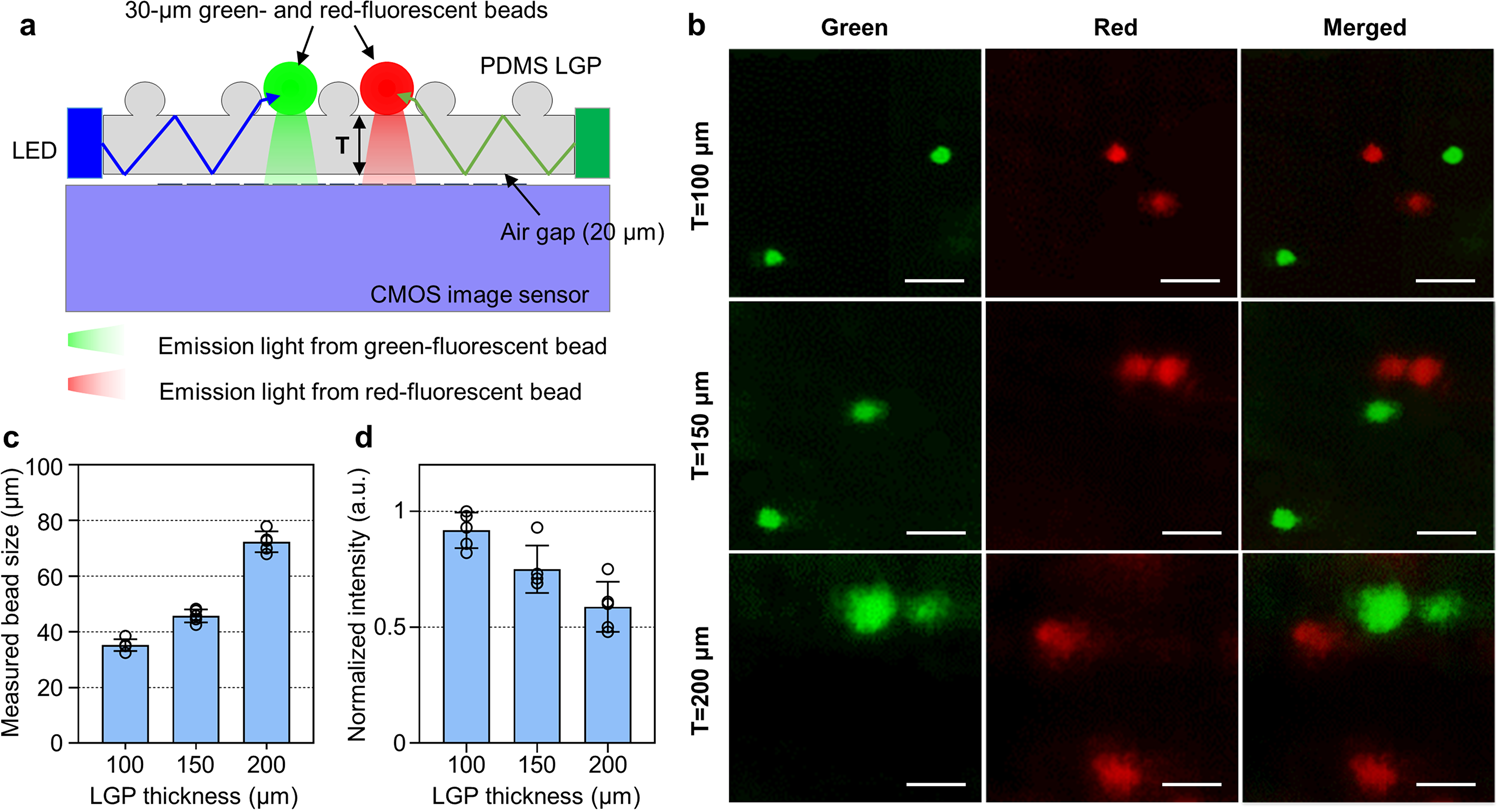
Fig. 4: Comparison of resolution and fluorescence intensity according to the thickness of the PDMS LGP for observing 30-μm green- and red-fluorescent beads.

a Schematic diagram showing green- and red-fluorescent beads using a miniaturized multicolor fluorescence imaging system integrated with PDMS LGP, where T is the thickness of the PDMS LGP. b Captured images of the multicolor fluorescent beads according to the thickness of the PDMS LGP. c Measured bead size according to PDMS LGP thickness. d Normalized intensity according to PDMS LGP thickness. Data are presented as mean values + /− s.d. with individual data points (white circle; n = 5 for all data, n is the number of the measured beads). Scale bar: 100 μm (b).