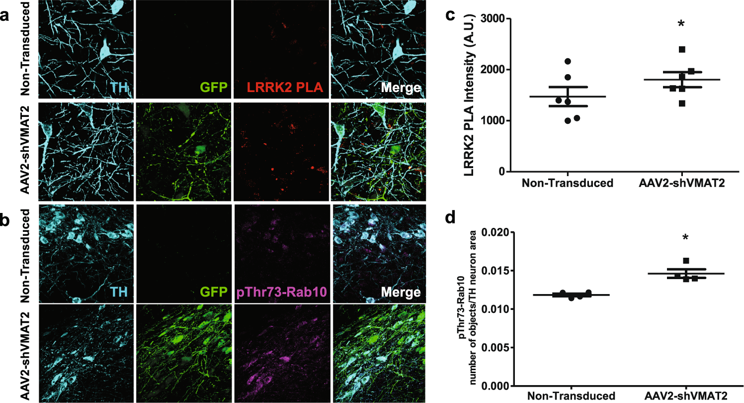
Fig. 4: shRNA knockdown of endogenous VMAT2 results in increased LRRK2 activity.
From: Acquired dysregulation of dopamine homeostasis reproduces features of Parkinson’s disease

a 90x confocal images of TH-positive (blue) virally transduced GFP-expressing (green) neurons in the SN immunolabeled to identify activated LRRK2 by proximity ligation assay (PLA) (red). b Quantification of LRRK2 PLA immunoreactivity within transduced TH-positive neurons was compared to internal control nontransduced TH-positive neurons in the contralateral hemisphere (paired t-test, n = 6 animals, p = 0.0489). Each data point represents the average immunoreactivity of PLA signal in a TH neuron collected from at least 75 neurons per animal. c 90x confocal images of TH-positive (blue) virally transduced GFP-expressing (green) neurons in the SN immunolabeled to identify phosphorylated Rab10 (pThr73-Rab10) (blue). d Quantification was performed by counting the number of pThr73-Rab10-positive objects and controlling for TH neuron area. Number of objects/TH neuron area from AAV2-shVMAT2 transduced neurons were compared to internal control nontransduced TH-positive neurons in the contralateral hemisphere (paired t-test, n = 4 animals, p = 0.0313). Each data point represents the average number of objects in a TH neuron collected from at least 50 neurons per animal. Error bars represent mean and standard error of the mean.