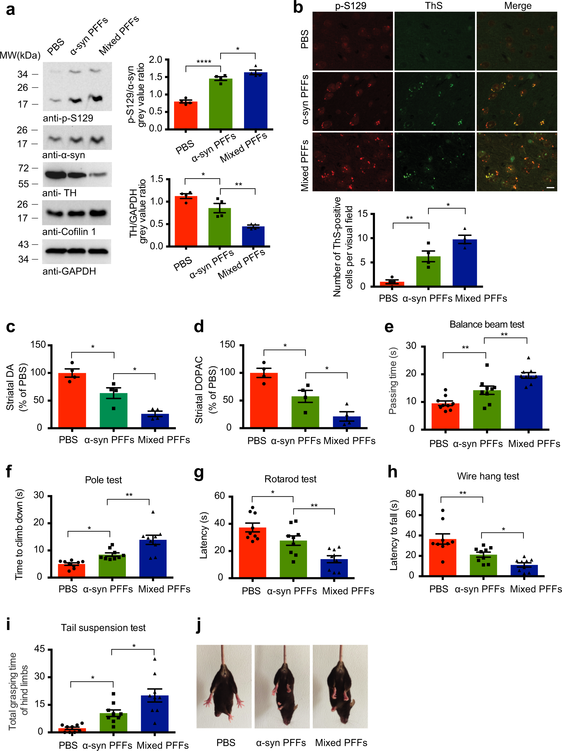
Fig. 1: Mixed fibrils consist of cofilin 1 and α-synuclein are more pathogenic than pure α-synuclein fibrils in vivo.

a Western blot analysis of TH, p-S129 α-synuclein and total α-synuclein in the striatum of the mouse brain. Data are mean ± SEM; n = 4; *P < 0.05, **P < 0.01, ****P < 0.0001 by one-way ANOVA. b Colocalization of p-S129 α-synuclein and thioflavin S staining in the right striatum. Scale bar, 20 μm. Data are mean ± SEM; n = 4; *P < 0.05, **P < 0.01 by one-way ANOVA. c, d Concentrations of DA and DOPAC in the striatal tissues, as determined by HPLC. Data are mean ± SEM; n = 4 mice per group; *P < 0.05 by one-way ANOVA. (e–j) Behavioral tests. The mixed PFFs induced more severe motor impairments, as demonstrated by balance beam test (e), pole test (f), rotarod test (g), wire hang test (h), and tail suspension test (i). Data are mean ± SEM; n = 9 mice per group; *P < 0.05, **P < 0.01 by one-way ANOVA. (j) Representative images showing the hindlimbs clasp in tail suspension test.