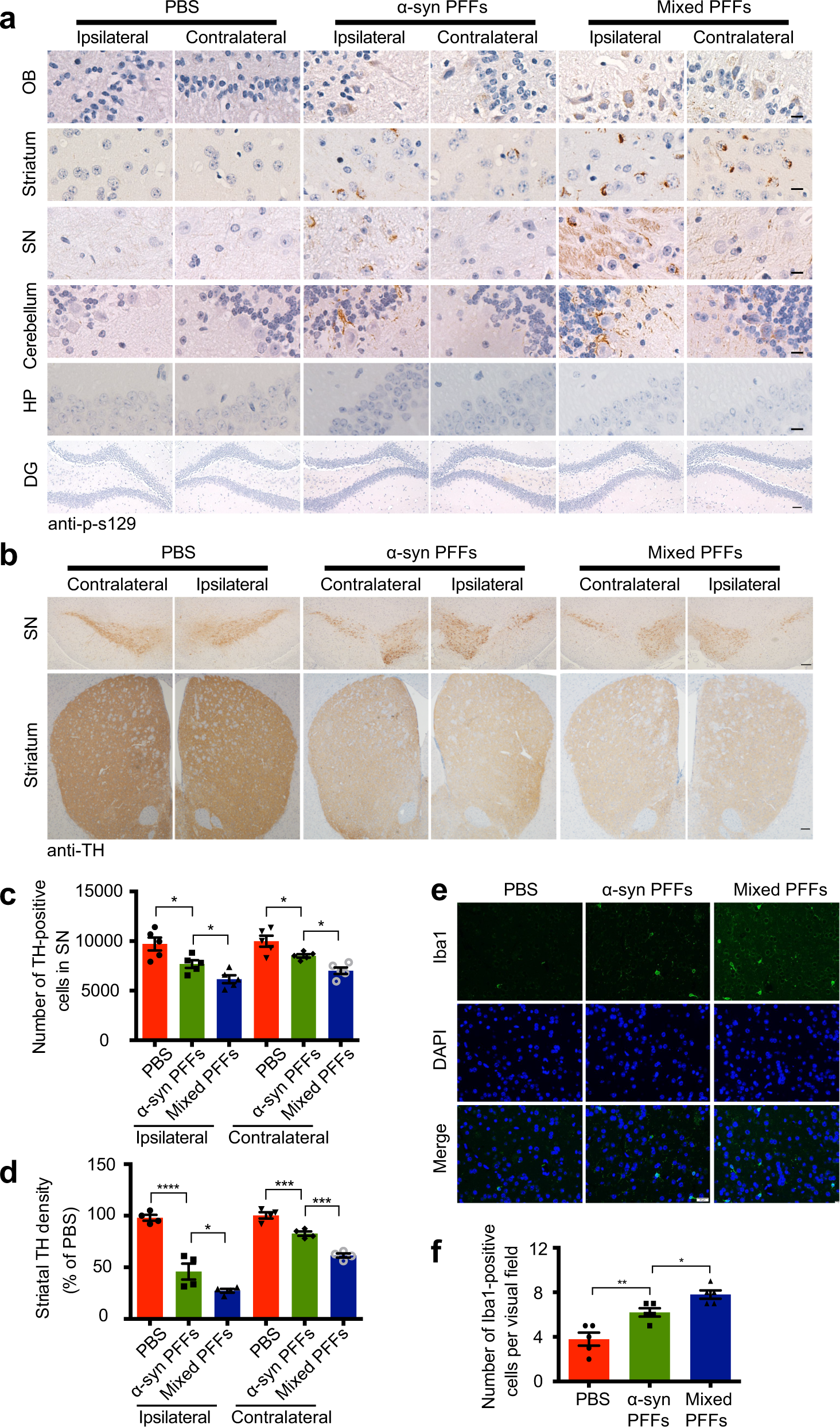
Fig. 2: The mixed fibrils are more prone to transmission in mouse brain.

a Immunohistochemistry showing the expression of p-S129 α-synuclein in different brain areas from mice injected with PBS, α-synuclein PFFs, and mixed PFFs. Scale bar in DG area, 50 μm. Scale bars in other areas, 20 μm. b–d Immunostaining of TH in the striatum and substantia nigra (SN). Unbiased stereological cell counts in the SN and total density of striatal dopaminergic terminals show that mixed fibrils induced more severe dopaminergic neuronal loss compared with pure α-synuclein fibrils. Scale bars, 100 μm. Bar graph, quantification of the TH-positive neurons in the SN and TH density in the striatum. Data are mean ± SEM; n = 4–5; *P < 0.05, ***P < 0.001, ****P < 0.0001 by one-way ANOVA. (e, f) Immunostaining showing the Iba1-positive microglia in the striatum of mice injected with PBS, α-synuclein PFFs, and mixed PFFs. Scale bar, 20 μm. Data are mean ± SEM; n = 5; *P < 0.05, **P < 0.01 by one-way ANOVA.