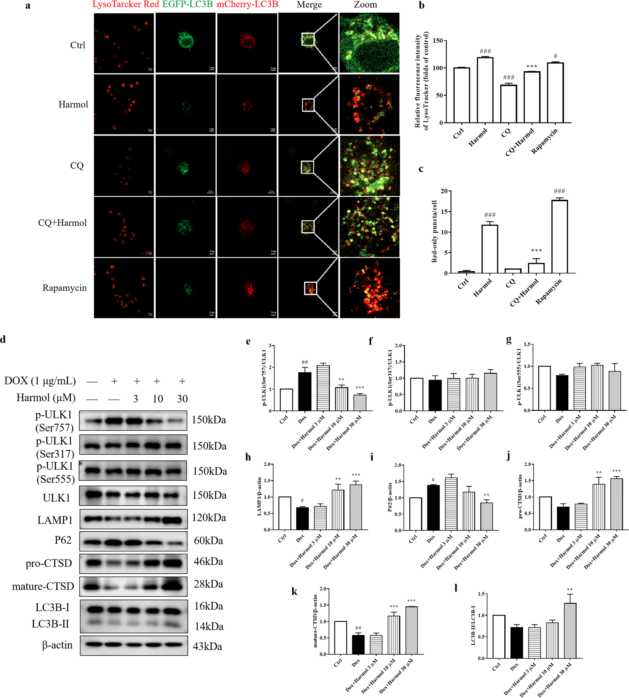
Fig. 3: Harmol promotes autophagy flux and lysosomal biogenesis.

a N2a cells were treated with the indicated compounds (harmol, 30 µM; CQ, 50 µM; rapamycin, a positive control, 0.25 µM) for 24 h, and then stained with Lyso-Tracker Red (50 nM) for 1 h. In addition, after treated for 2 h, N2a cells were transiently transfected with mCherry-GFP-LC3B adenovirus. Representative images are shown. b Fluorescence intensity was quantified as the mean ± SEM from three independent experiments. #P < 0.05 and ###P < 0.001 vs. the control (0.1% DMSO). ***P < 0.001 vs. the harmol. c The numbers of red-only puncta per cell were quantified as the mean ± SEM from three independent experiments. ###P < 0.001 vs. the control (0.1% DMSO). ***P < 0.001 vs. the harmol. d PC12 inducible cells were treated with 1 µg/mL DOX for 24 h, then cells were incubated with 3, 10, and 30 µM harmol for 24 h. The levels of the LC3B-II/LC3B-I, p62, LAMP1, pro-CTSD, mature-CTSD, p-ULK1 (Ser757), p-ULK1 (Ser317), p-ULK1 (Ser555) and ULK1 were determined by western blot. Representative blots are shown. The expression of p-ULK1(Ser757)/ULK1 (e), p-ULK1(Ser317)/ULK1 (f), p-ULK1(Ser555)/ULK1 (g), LAMP1 (h), p62 (i), pro-CTSD (j), mature-CTSD (k), and LC3B-II/LC3B-I (l) were quantified as the mean ± SEM from three independent experiments. #P < 0.05 and ##P < 0.01 vs. the control (0.1% DMSO). **P < 0.01 and ***P < 0.001 vs. the DOX.