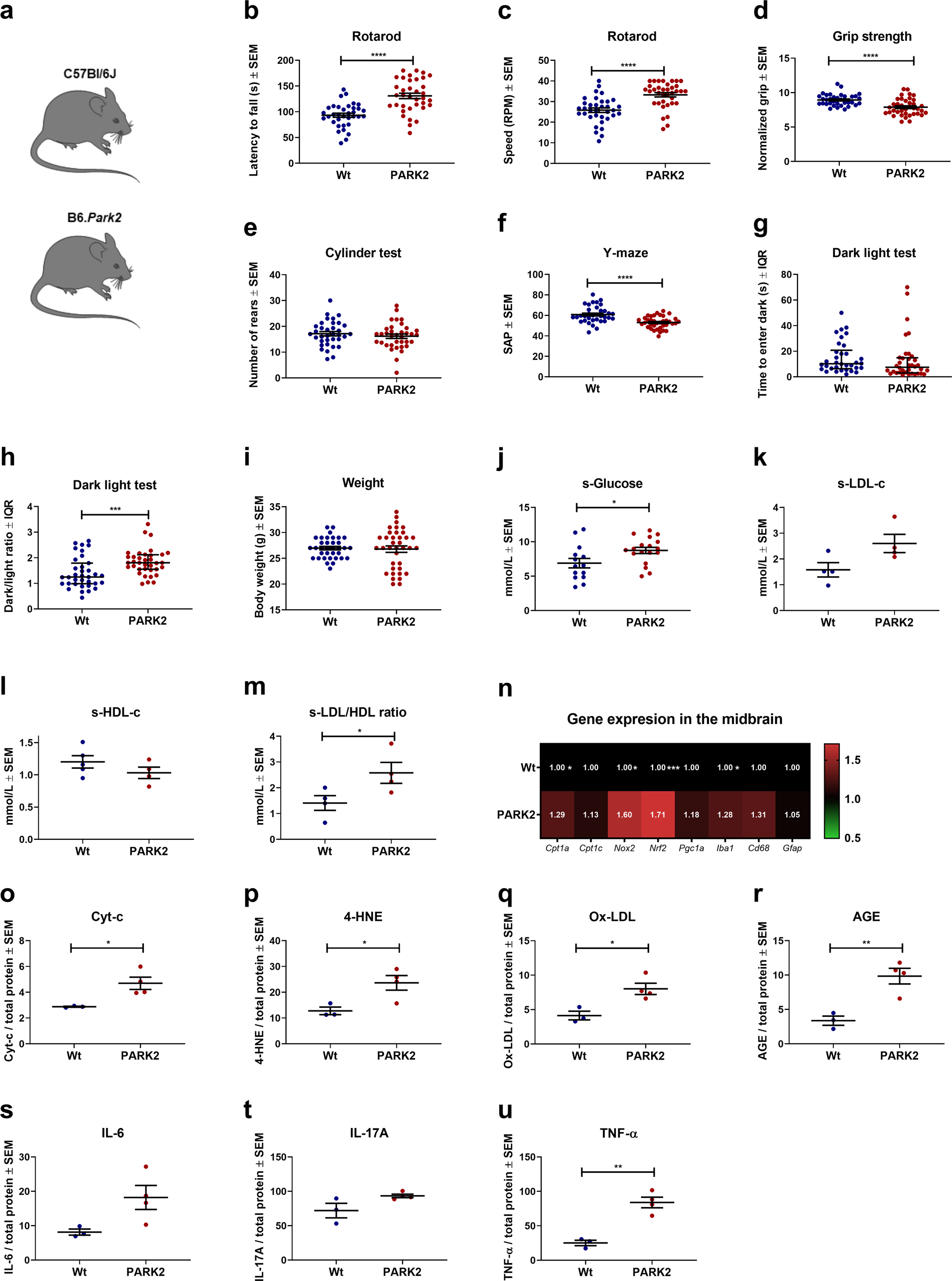
Fig. 5: PARK2 knockout is associated with impaired motor and non-motor functions, disrupted glucose and lipoprotein metabolism and pathological gene expressions in the midbrain.

a Male C57Bl/6J mice and male PARK2 knockout male mice on C57Bl/6J background were compared. b Mean latency to fall of the rotarod (n = 35–36). c Mean rounds per minute on the rotarod (n = 35–36). d Mean normalized grip strength (n = 35–37). e Spontaneous activity in the cylinder test expressed as a mean number of rears (n = 35–36). f Visuospatial memory expressed as mean spontaneous alternation percentage in the Y-maze test (n = 35–37). g Median time to enter dark in the dark-light box test (n = 34–37). h Median dark/light ratio in the dark-light box test (n = 35–36). i Mean weight of mice at day 32 in grams (n = 35–37). j Mean serum glucose levels measured in mmol/l (n = 14–18). k Mean serum LDL-c levels measured in mmol/l (n = 4). l Mean serum HDL-c levels measured in mmol/l (n = 4–5). m Mean ratio of serum LDL-c/HDL-c levels (n = 4). n Heatmap illustrating mean fold gene expression change in the midbrain of Cpt1a, Cpt1c, Nox2, Nrf2, Pgc1a, Iba1, Cd68 and Gfap (n = 4–5). o Cytochrome-c levels in the midbrain expressed as ng/mg total protein (n = 3–4). p 4-Hydroxy-2-nonenal levels in the midbrain expressed as ng/mg total protein (n = 3–4). q Oxidized LDL levels in the midbrain expressed as ng/mg total protein (n = 3–4). r Advanced glycation end product levels in the midbrain expressed as ng/mg total protein (n = 3–4). s IL-6 levels in the midbrain expressed as pg/mg total protein (n = 3–4). t IL-17A levels in the midbrain expressed as pg/mg total protein (n = 3–4). u TNF-α levels in the midbrain expressed as pg/mg total protein (n = 3–4). Serum samples and brains were obtained at the same time points. Error bars represent the standard error of the mean (SEM) or interquartile rate of the median (IQR). Data are representative of one experiment. RT-qPCR gene expression was normalized to β-actin and Gapdh. Significant differences for behavior, serum and RT-qPCR experiments; *p ≤ 0.05; **p ≤ 0.01; ***p ≤ 0.001; ****p ≤ 0.0001. PARK2 PARK2 knockout mice, Wt wildtype, RPM rounds per minute, SAP spontaneous alternation percentage. Center line = mean, and whiskers = standard error of the mean except for g and h, center line = median and whiskers = interquartile range. Statistics: unpaired two-tailed t-test or Mann–Whitney U test. We acknowledge Servier Medical Art for the mouse illustration, with the following license; https://creativecommons.org/licenses/by/3.0/. No changes were made to the drawing.