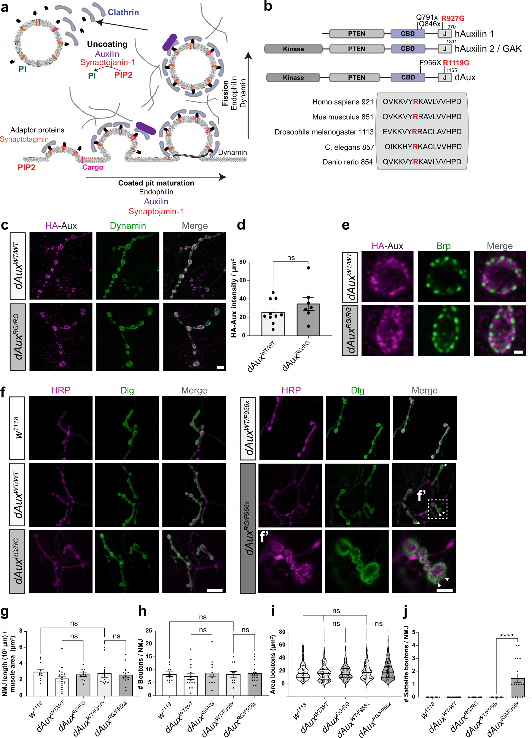
Fig. 1: Auxilin protein level, localization and synaptic morphology are normal in pathogenic dAux mutant larvae.
From: Parkinsonism mutations in DNAJC6 cause lipid defects and neurodegeneration that are rescued by Synj1

a Schematic of Clathrin-mediated-vesicle formation (here: endocytosis) (CME) indicating key proteins and lipids; conversion of phosphoinositides, phosphatidylinositol 4,5-bisphosphate [PI(4,5)P2] and phosphatidylinositol 3,4-bisphosphate [PI(3,4)P2] (PIP2). b Domain structure of mammalian and Drosophila Auxilin and pathogenic mutations mentioned in this work. The arginine in human Auxilin that is mutated in PD, at position 927 (red) is conserved across species and homologous to Drosophila R1119. c–d HA-tagged dAuxWT and dAuxRG proteins localize to the nerve terminals of the larval NMJs where they show overlap with Dynamin37. (c) Representative images of NMJs labelled with anti-HA (magenta, dAux) and anti-Dynamin (green) and (d) quantification of the mean HA-Aux intensity per μm2. n≥8 larvae (of 3 independent crosses). Bars show the mean ± SEM, points show individual values. Student’s t-test, ns: not significant. Scale bar: 2.5 µm. e Confocal images of L3 larval NMJs of dAuxWT/WT and dAuxRG/RG labelled with anti-Brp and anti-HA (magenta, dAux). Scale bar: 1 µm. f–j Confocal images of NMJs of w1118, dAuxWT/WT, dAuxRG/RG, dAuxWT/F956x and dAuxRG/F956x larvae labelled with anti-Hrp and anti-Dlg (f) and quantification (g–j). (f’) Enlargement of the indicated panel, white arrow: satellite boutons. Quantification of NMJ length per muscle area (g), bouton number per NMJ (h), size of individual boutons (i) and total number of satellite boutons per NMJ (j). n = 3 larvae (of 3 independent crosses). Dots represent the result of single NMJs (g–j) or area of single boutons (i). Bars show the group mean ± SEM, points show individual values. One-way ANOVA, with Dunnett’s multiple comparison test. ns: not significant, ***p < 0.001. Scale bars left 20 µm; right 5 µm.