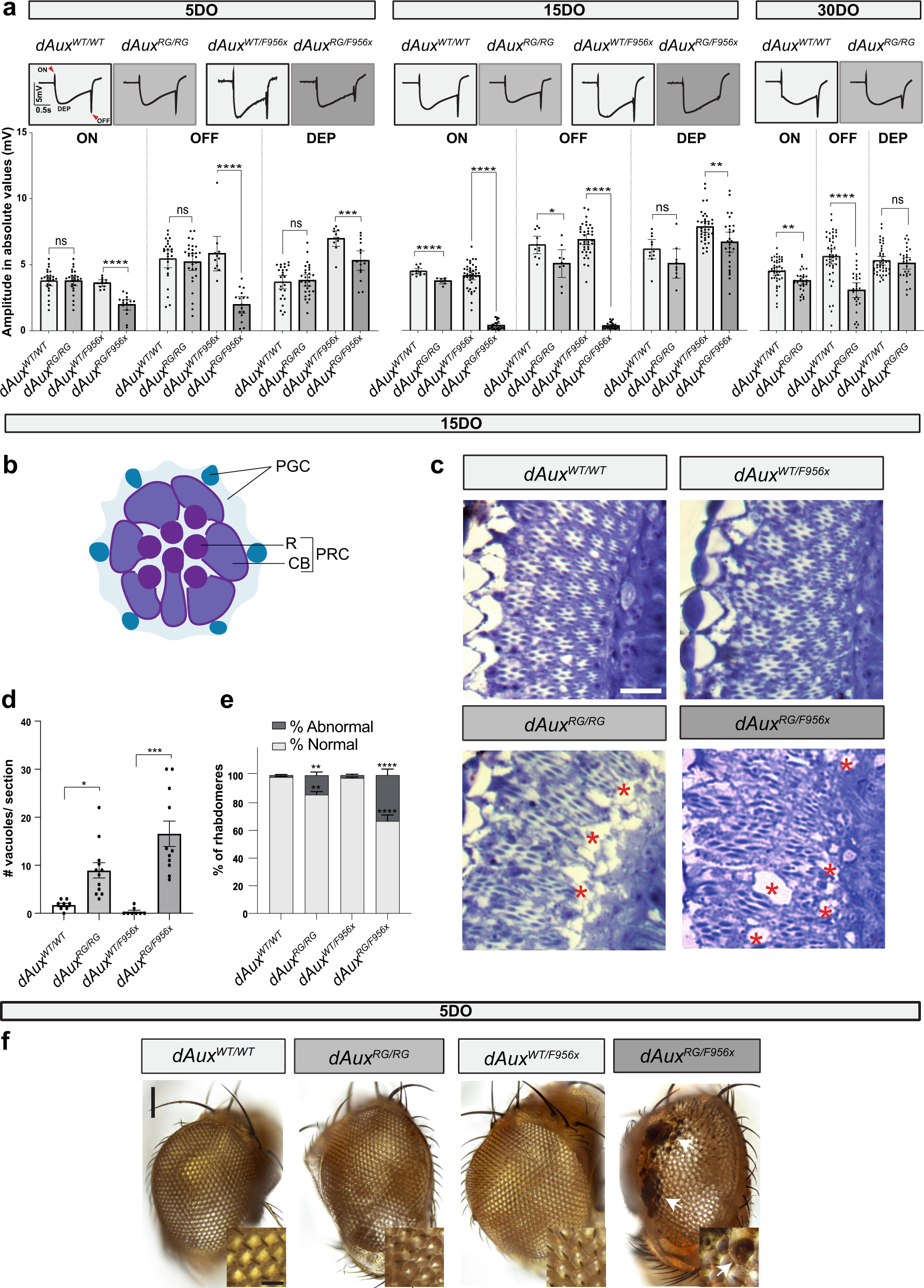
Fig. 3: Pathogenic Auxilin mutants show neuronal function defects and neurodegeneration.
From: Parkinsonism mutations in DNAJC6 cause lipid defects and neurodegeneration that are rescued by Synj1

a Average ERG traces of 5, 15 and 30DO flies of indicated genotypes and quantification on ON, OFF and depolarization amplitude. Arrowheads: “ON” and “OFF” transients. Bar graphs represent absolute mean ± SEM values (mV). n≥10 flies per genotype, points represent values obtained from individual flies. One-way ANOVA, Dunnett’s multiple comparison test. ns: not significant, **p < 0.01, ***p < 0.001 and ****p < 0.0001. b Diagram of a tangential section of the adult Drosophila retina, with pigmented glia cells (PGC) in blue and photoreceptor cells (PRC) in purple. R: rhabdomere; CB, cell body. c–e Representative brightfield images of toluidine blue stained sections of 15DO dAuxWT/WT, dAuxRG/RG, dAuxWT/F956X and dAuxRG/F956X fly eyes (c; asterisks indicate neurodegeneration) and quantification of the degenerated area (dubbed vacuoles in the literature/number of vacuoles counted) per standardized section (d) and the amount of normal versus abnormal rhabdomeres (see Methods) as a fraction of the total number of rhabdomeres (e). The graph in d shows the mean ± SEM of n≥10 flies per genotype from independent crosses and points are individual values. Kruskal-Wallis test, Dunnett’s multiple comparison test. *p < 0.05 and ***p < 0.001; the graph in e shows mean ± SEM of n≥5 flies per genotype from independent crosses. Two-way ANOVA with Tukey’s multiple comparison test. **p < 0.01 and ****p < 0.0001. Scale bar in c is 5 µm. f Representative brightfield images of the compound eye of 5DO flies of indicated genotypes. Insets show higher magnification. White arrows point to necrotic spots on the dAuxRG/F956X eye. Scale bars (up) 100 µm; (down) 20 µm.