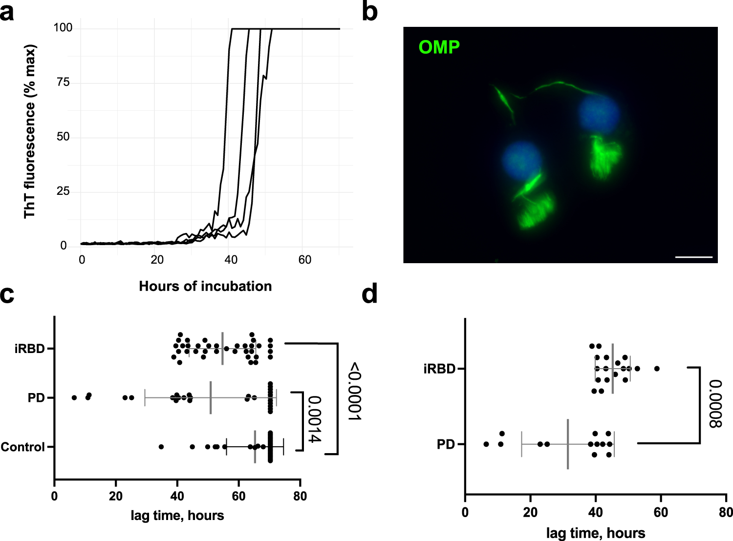
Fig. 1: α-syn aggregation in nasal brushing from PD and iRBD patients is readily detectible by SAA, but eludes immunostaining.

a Representative SAA response seeded by a nasal brushing of a synucleinopathy patient: all four technical replicates are shown, and ThT fluorescence is expressed in percentage of the maximum measurable response. See Supplementary Material for graphs of all samples. b Immunohistochemical staining of nasal brushings for olfactory marker protein (OMP, green), scale bar = 10 µm. c Lag times of all nasal brushing samples in PD (n = 27), iRBD (n = 36, samples of both sides of the nasal cavity are plotted), and controls (n = 30). Mean (±SD) is plotted for each group. d Individual data points and mean values (±SD) of lag times of only positive PD and iRBD samples.