Fig. 1: Performance of proposed and commercially available odor subsets.
From: Predictive value of abbreviated olfactory tests in prodromal Parkinson disease

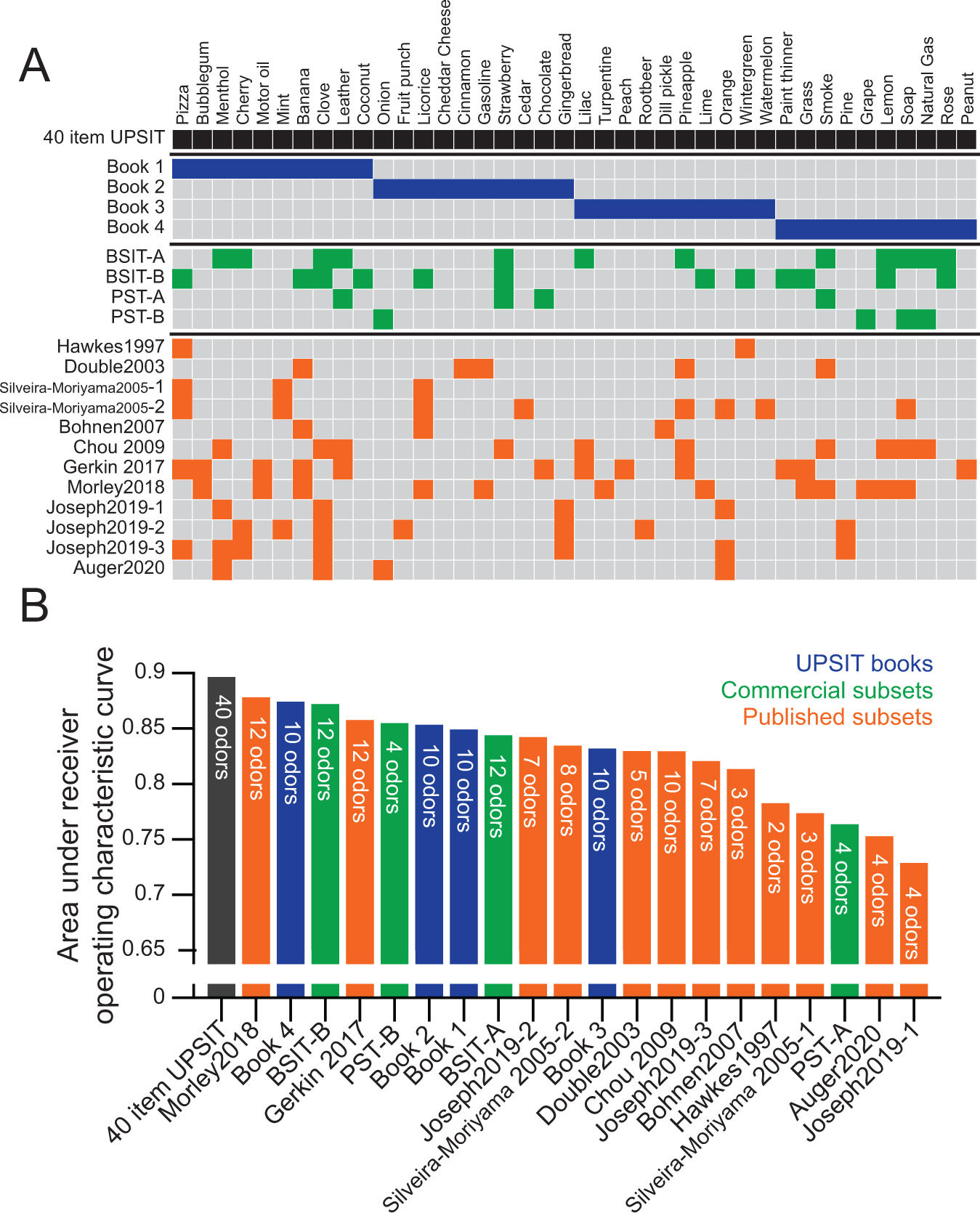
A The UPSIT consists of four 10-item books (top), which can be administered individually. Four commercial subsets of odors (middle) have been produced—two versions of the 12-item Brief Smell Identification Test (B-SIT), and two versions of the 4-item Pocket Smell Test (PST). Several publications (bottom) have evaluated other combinations of odors and, in some cases, proposed that they may have particular value in discriminating PD from healthy controls. In some cases, multiple combinations were proposed, denoted by −1, −2, or −3. Filled squares indicate odors included in the subset. B Discriminatory power of commercially available and proposed odor subsets. No subset outperformed the full 40-item UPSIT in this independent prodromal cohort.