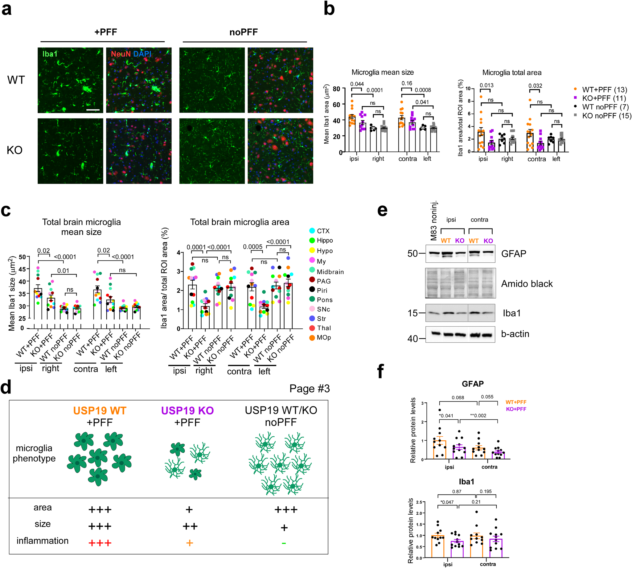
Fig. 3: USP19 depletion reduces markers of neuroinflammation in a mouse model of Parkinson’s disease.

a Representative photomicrographs of IF staining for the microglia marker Iba1 (green) and the neuronal marker NeuN (red) on brain sections. DAPI was used to label nuclei. PFF-noninjected right and PFF-injected ipsilateral hemispheres of the midbrain region are shown. Scale bar, 100 μm. b Quantification of the mean size of Iba1+ cells and Iba1 density (represented as total Iba1 area over total area of midbrain). n ≥ 7 biologically independent animals. Two-way ANOVA with Tukey’s multiple comparison test was used for statistical analysis. c Overall quantification of Iba1 IF staining in 12 brain regions on FFPE sections. The mean size and Iba1 density, represented as total Iba1 area over total area of region of interest, are plotted. Each brain region is color-labeled. Each data point is a mean of means per brain region. n ≥ 7 biologically independent animals. Two-way ANOVA with Tukey’s multiple comparison test was used for statistical analysis. P-values are indicated. d Schematic summarizing microglia phenotype in PFF-treated and -nontreated USP19 WT and KO/M83hem mice. PFF triggers microglia activation (gliosis) in WT and to a lesser degree in KO animals. Moreover, KO animals show reduced microglia population. e, f Representative immunoblots (e) and quantification (f) of glial markers known to be upregulated in neuroinflammation: GFAP (astrocytes) and Iba1 (microglia) normalized to amido black staining and b-actin levels respectively. PFF-injected (ipsi) and noninjected (contra) whole hemispheres were used. n ≥ 10 biologically independent animals. Data are mean ± s.e.m. Unpaired t-test was used for statistical analysis. P-values are indicated.