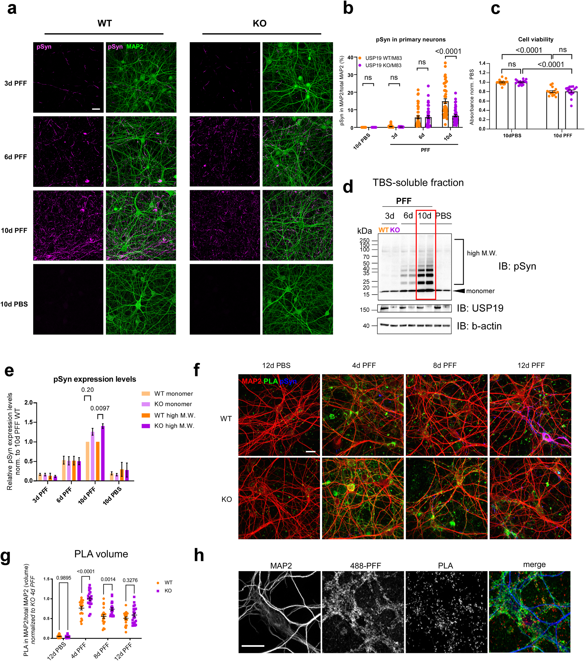
Fig. 5: Loss of USP19 reduces pSyn pathology in primary mouse neurons.

a Representative confocal images of primary neurons (at 19 days in vitro [19 DiV]) treated with PFF or PBS for 3, 6, and 10 days and immunofluorescently labeled with MAP2 (neuronal marker) and pS129-Syn. Scale bar, 20 μm. b Quantification of pS129-Syn and MAP2 cooccurrence represented as percentage area of pS129-Syn over total MAP2 area. 2–3 technical replicates (coverslips) and 5 field images per coverslip were acquired per culture. Each data point represents the percentage value per image. n = 3 biologically independent cultures. Two-way ANOVA followed by Tukey’s multiple comparisons test was used for statistical analysis. c Quantification of cell viability test upon 10-day PBS or PFF treatment of primary neurons. n = 5 biologically independent cultures. Two-way ANOVA followed by Tukey’s multiple comparison test was used for statistical analysis. d Representative immunoblots of total soluble pSyn in primary cortical neurons exposed to PFF or PBS for indicated number of days. e Quantification of monomeric and high M.W. pSyn species. n = 5 biologically independent cultures. Two-way ANOVA followed by Tukey’s multiple comparison test was used for statistical analysis. f Representative confocal images of primary neurons treated with PFF for 4, 8, 12 day or PBS for 12 days and stained with a proximity ligation assay using α-syn antibodies as well as antibodies to pS129-Syn and MAP2. Scale bar = 20 μm. Two technical replicates (coverslips) and 5 (PFF-treated) or 8 (PBS treated) field images per coverslip were acquired for each of 2 biologically independent cultures. g Quantification of proximity ligation assay puncta localized with MAP2. Two-way ANOVA followed by Tukey’s multiple comparison test was used for statistical analysis. h Representative confocal images of primary neurons treated with Alexa-488 labeled PFFs and stained with a proximity ligation assay using α-syn antibodies and with anti-MAP2 antibodies. Scale bar = 20 μm. All data are means ± s.e.m.