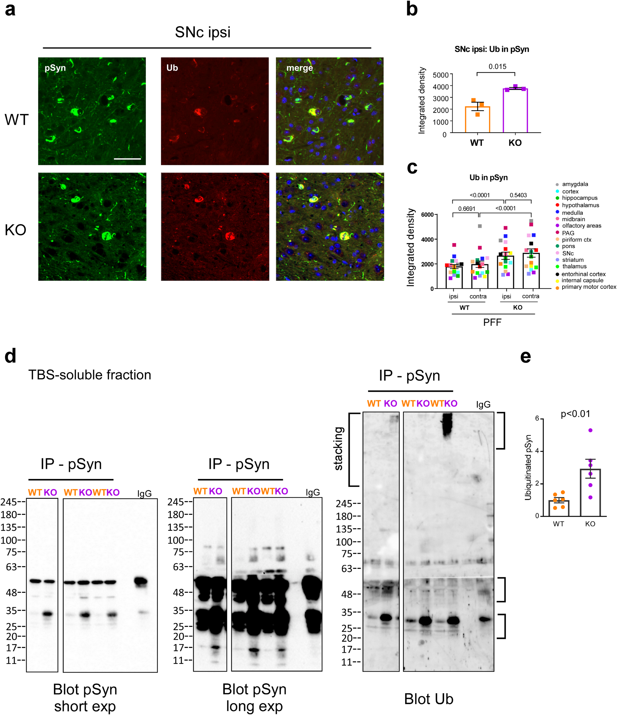
Fig. 6: Increased ubiquitination of pSyn in USP19 KO.

a Representative IF images of pSyn and ubiquitin (Ub) colocalization in FFPE ipsi SNc. b Sum of all pixel intensities (integrated density) of Ub was measured in pSyn-positive areas of ipsi SNc. c Graph shows overall quantification of total brain Ub in pSyn areas of USP19 WT and KO/M83hem animals at 60 dpi. n = 3 biologically independent animals. Each data point is a mean of means per brain region. Two-way ANOVA was used for statistical analysis followed by Tukey’s multiple comparisons test. P-values are indicated. d Immunoprecipitation, under denaturing conditions, of pSyn (or IgG) from soluble fraction of brain lysates from USP19 WT and KO/M83hem at 90–110 dpi, followed by blotting with anti-pS129-Syn or anti-ubiquitin antibodies. Shown is a representative immunoblot. Splicing of the image is due to selection of lanes from the same blot that reflect the quantification in panel E of all the samples. e Quantification of ubiquitinated bands (indicated on right of blot) from multiple samples (n = 6, unpaired t-test). All data are means ± s.e.m.