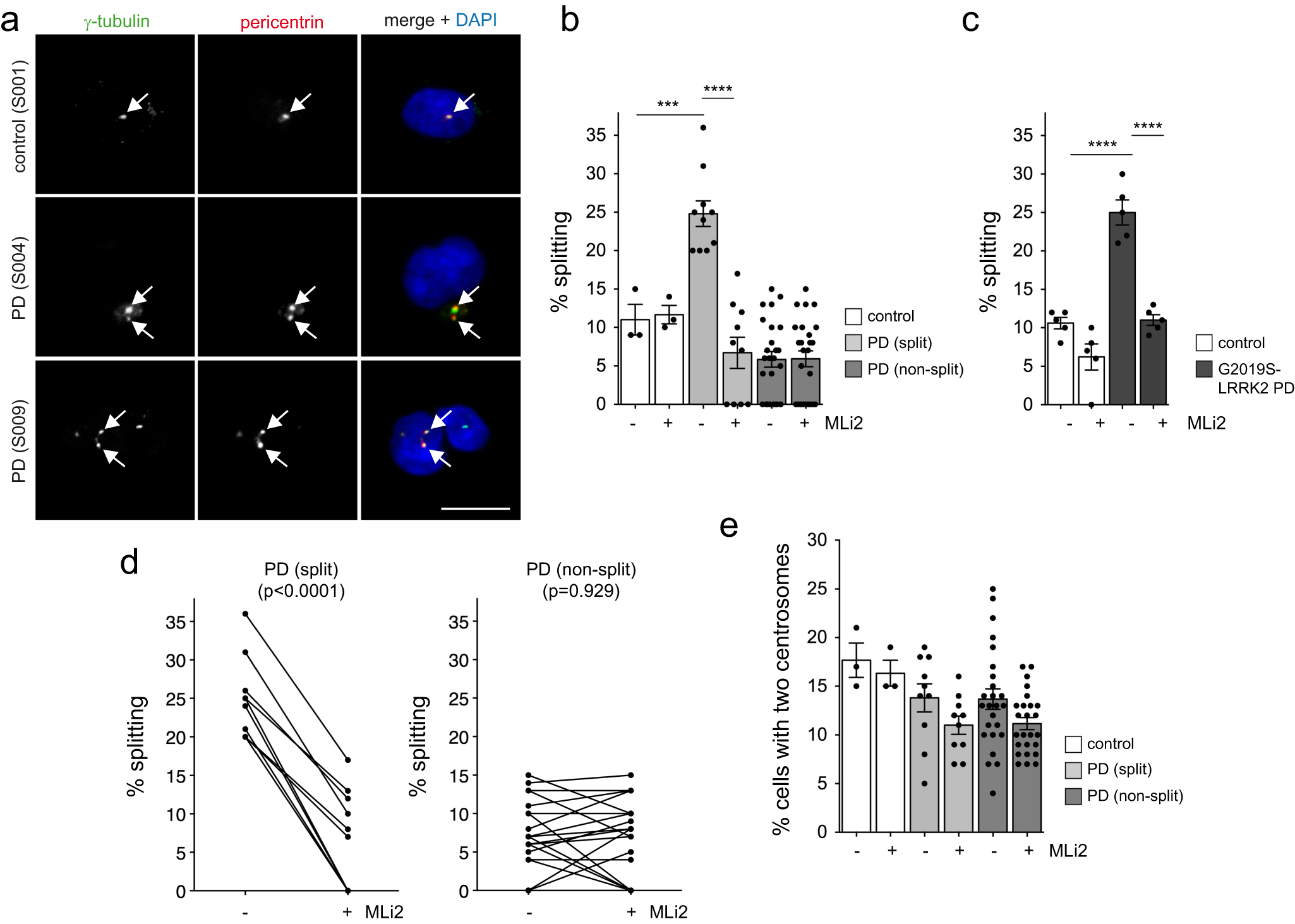
Fig. 1: A subset of PD patient LCLs display centrosomal cohesion deficits reverted by short-term treatment with the LRRK2 kinase inhibitor MLi2.

a Example of one healthy control and two PD LCL lines stained for two centrosomal markers (γ-tubulin and pericentrin) and DAPI. Arrows point to centrosomes co-stained with both markers. Scale bar, 10 μm. b The centrosome phenotype was quantified from 100–150 cells per line from 3 control and 35 PD lines. c In parallel experiments, the centrosome phenotype was quantified from 5 previously described control and 5 G2019S-LRRK2 PD lines52. Based on this comparison, idiopathic PD LCL lines were considered to have a cohesion deficit when displaying ≥20% splitting, with 10/35 lines (28%) found to display a centrosomal cohesion deficit reverted by MLi2 (50 nM, 2 h). Bars represent mean ± s.e.m.; control versus PD (split) (p = 0.001); PD (split) versus PD (split) + MLi2, (p < 0.001); ctrl versus G2019S-LRRK2 PD (p < 0.001); G2019S-LRRK2 PD versus G2019S-LRRK2 PD + MLi2 (p < 0.001). ***p < 0.005; ****p < 0.001. d Paired t-test analysis of centrosomal cohesion deficits from each cell line in the absence or presence of MLi2 as indicated. Note that differences in the values between 0 and 15% are not significant given the small number of cells displaying a duplicated split centrosome phenotype. e Quantification of the percent of cells displaying two centrosomes (positive for both pericentrin and γ-tubulin) from a total of 100–150 cells per LCL line.