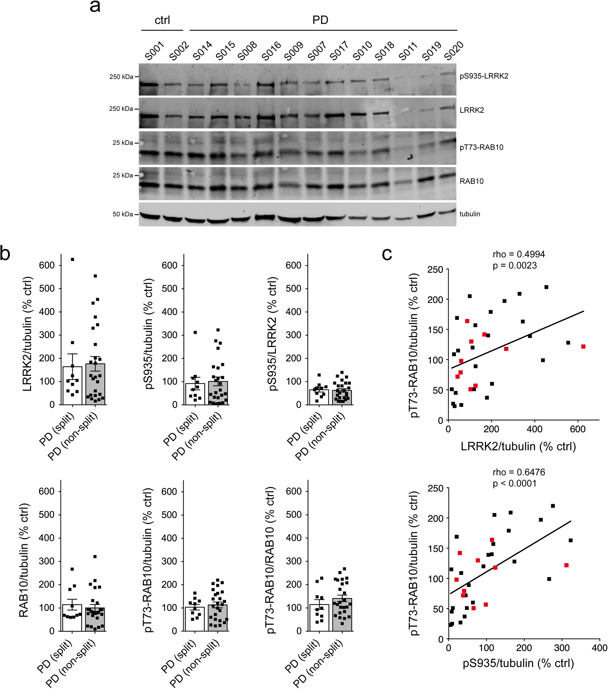
Fig. 2: Analysis of LRRK2, S935-LRRK2, Rab10 and pT73-Rab10 levels in PD LCLs with or without a centrosome cohesion phenotype.

a Example of two control and 12 PD LCL lines. Cells were lysed and extracts subjected to quantitative immunoblot analysis with the indicated antibodies and membranes were developed using Odyssey CLx scan Western Blot imaging system. pT73-Rab10 and total Rab10, as well as pS935-LRRK2 and total LRRK2 were multiplexed, and the same control line (S001) was run on every gel to compare samples run on different gels. b Immunoblots were quantified for LRRK2/tubulin, pS935/tubulin, pS935/LRRK2, Rab10/tubulin, pT73-Rab10/tubulin and pT73-Rab10/Rab10 as indicated, with no differences observed between PD LCL lines with or without a centrosome splitting phenotype. Bars represent mean ± s.e.m. c Spearman correlation analysis between levels of LRRK2/tubulin and pT73-Rab10/tubulin (top) or pS935/tubulin and pT73-Rab10/tubulin (bottom). A significant association is observed between LRRK2 or S935-LRRK2 levels and pT73-Rab10 levels in PD LCLs. Red datapoints indicate the ten PD samples which display a centrosomal cohesion deficit. Rho and p-values are indicated for each correlation analysis.