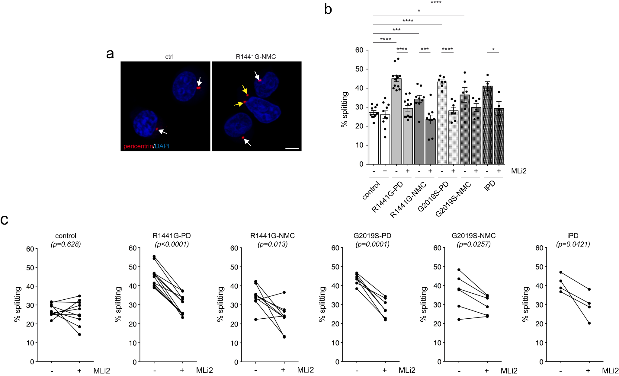
Fig. 4: C/C cohesion deficits in R1441G-LRRK2 and G2019S-LRRK2 LCLs.

a Example of a healthy control (ctrl) and an R1441G-LRRK2 NMC LCL line stained for the centrosomal marker pericentrin and DAPI. Arrows point to pericentrin-positive dots, yellow arrows to duplicated split pericentrin-positive dots. Scale bar, 5 μm. b The cohesion phenotype was quantified from 150–200 cells per line from 10 control, 12 R1441G-LRRK2 PD, 9 R1441G-LRRK2 NMC, 7 G2019S-LRRK2 PD, 6 G2019S-LRRK2 NMC and 4 idiopathic PD patient LCLs in either the absence or presence of MLi2 (50 nM, 2 h) as indicated. Bars represent mean ± s.e.m.; ctrl versus R1441G mutation (p < 0.0001); ctrl versus R1441G NMC (p = 0.0039); ctrl versus G2019S mutation (p < 0.0001); ctrl versus G2019S NMC (p = 0.012); ctrl versus idiopathic PD (p < 0.0001); R1441G mutation versus R1441G mutation + MLi2 (p < 0.0001); R1441G NMC versus R1441G NMC + MLi2 (p = 0.002); G2019S mutation versus G2019S mutation + MLi2 (p < 0.0001); idiopathic PD versus idiopathic PD + MLi2 (p = 0.033). ****p < 0.001; ***p < 0.005; **p < 0.01; *p < 0.05. c Paired t-test analysis of cohesion deficits from each cell line in the absence or presence of MLi2 as indicated.