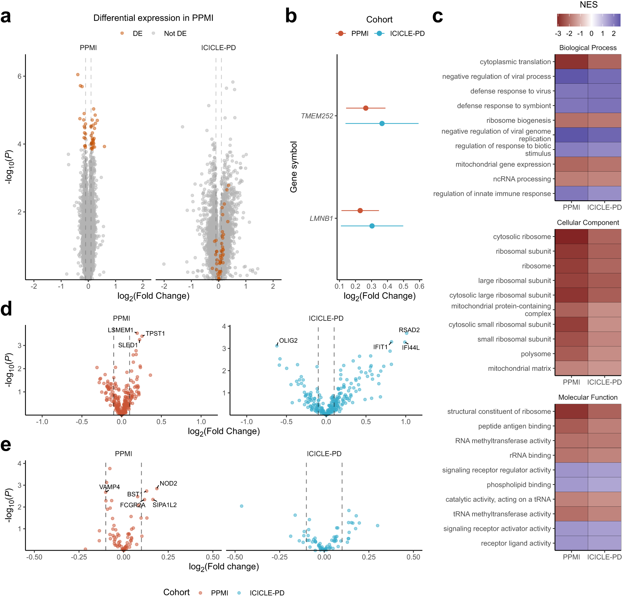
Fig. 2: Gene differential expression in early-stage idiopathic PD.
From: Early-stage idiopathic Parkinson’s disease is associated with reduced circular RNA expression

Figures showing the comparative expression of genes between PD cases and controls in PPMI and ICICLE-PD. a Volcano plot of differential expression in PPMI and ICICLE-PD, highlighted (orange) are the 44 genes significantly differentially expressed in PPMI (FDR < 0.05 and log2 fold change >0.1/ < −0.1) and the corresponding results in ICICLE-PD (Supplementary Data 1). b Graph showing the comparative log2 fold changes and 95% CI of genes (TMEM252 and LMNB1) that were significant in both PPMI and ICICLE-PD. c Results from the gene set enrichment of Gene Ontology terms. Terms that were significantly enriched (FDR < 0.05) were replicated in ICICLE-PD. Displayed are the first 10 terms from each ontology as ranked by P-value in PPMI. NES = Normalised Enrichment Score (Supplementary Data 2). d Volcano plots showing the differential expression of genes reported as differentially expressed in PD from previous blood RNAseq studies70,71,72,73 (Supplementary Data 4). Genes significantly differentially expressed (FDR < 0.05 and log2 fold change >0.1/ < −0.1) in each cohort are labelled. e Volcano plots showing the differential expression of risk genes highlighted in PD GWAS10 (Supplementary Data 5). Genes significantly differentially expressed (FDR < 0.05 and log2 fold change >0.1/ < −0.1) in each cohort are labelled. Grey dashed lines on the volcano plots indicate the log2 fold changes 0.1 and −0.1.