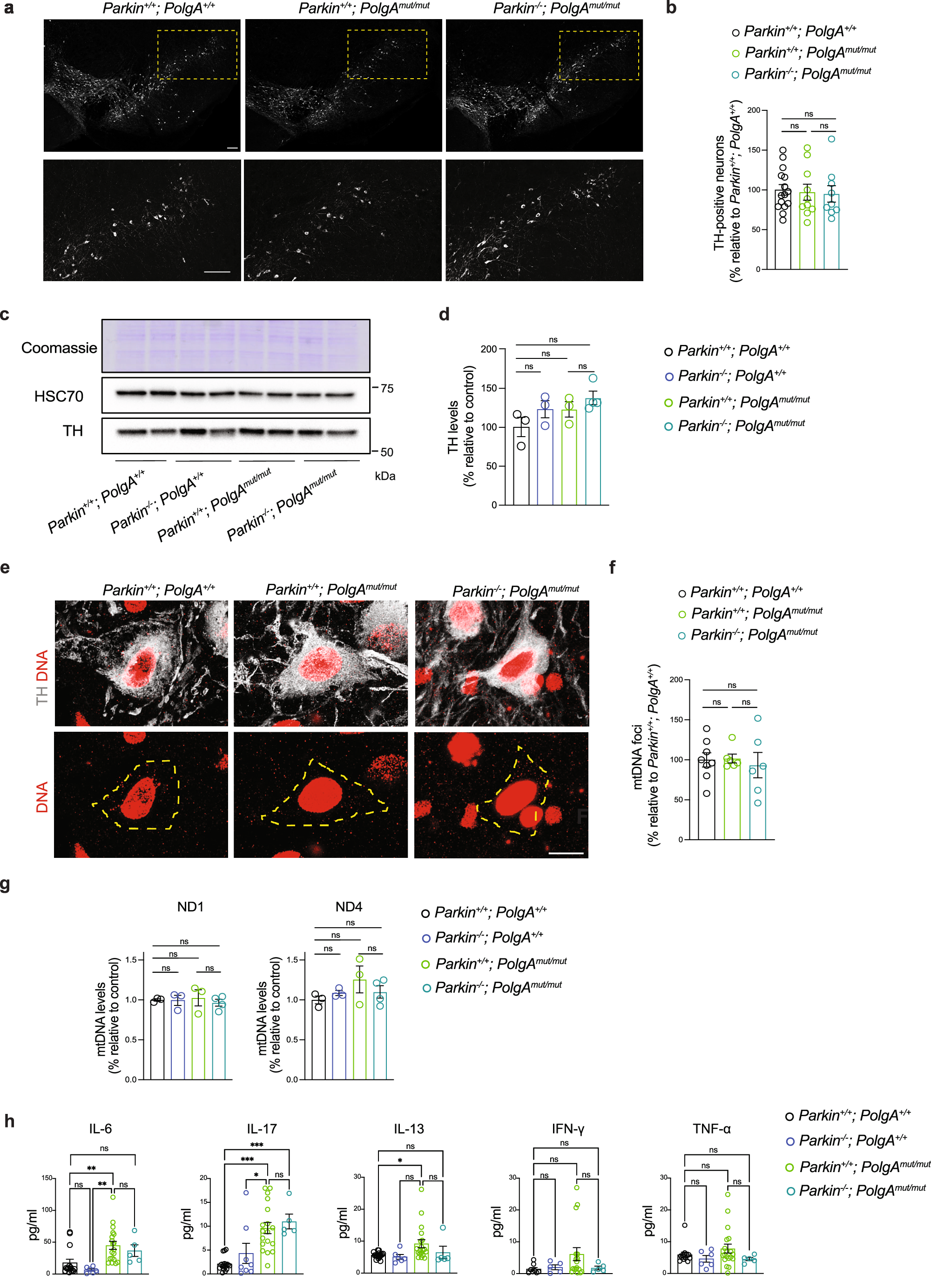
Fig. 3: Parkin loss does not exacerbate the phenotypes of mtDNA mutator mouse.
From: PARKIN is not required to sustain OXPHOS function in adult mammalian tissues

a Representative confocal images of TH-immunostained neurons in midbrain sections (Scale bars: 100 μm). b Quantification of TH-positive DA neurons performed using stereological analysis. Data are represented as mean ± s.e.m.; n ≥ 5 slices from 2-3 mice per genotype. ns not significant. c Western blot analysis of TH protein steady-state levels in ventral midbrain isolated from coronal brain sections. Coomassie staining and HSC70 were used as a loading control. d Densitometric quantification of the TH steady-state protein levels determined by western blots. Data are represented as mean ± s.e.m.; n ≥ 3 per genotype; ns not significant. e Representative images of DNA staining (red) in TH+ neurons (gray) of the ventral midbrain; the area occupied by TH neurons is masked in yellow (Scale bar: 10 μm). f Quantification of mtDNA foci in 25–53 cells from several midbrain sections. Data are represented as mean ± s.e.m.; n≥5 slices from 2-3 mice per genotype; ns not significant. g Quantification of mtDNA copy number performed by qPCR (ND1 and ND4/18S rRNA) in ventral midbrain isolated from coronal brain sections. Data are represented as mean ± s.e.m.; n ≥ 3. ns not significant. h Levels of inflammatory cytokines (pg/ml) in plasma samples collected from mice at 36 weeks of age. Data are represented as means ± s.e.m.; n ≥ 5 per genotype; *p < 0.05, **p < 0.01, ***p < 0.001, ns not significant.