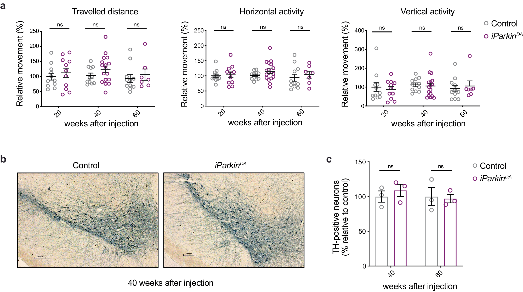
Fig. 4: Parkin ablation in adult midbrain DA neurons does not lead to neurodegeneration.
From: PARKIN is not required to sustain OXPHOS function in adult mammalian tissues

a Spontaneous motor activity (horizontal and vertical activity and total distance) was measured in open field arena over 60 min. Data are represented as means ± s.e.m.; n = 7–17; ns not significant. b Representative images of TH-like immunoreactivity in section from midbrain (Scale bars: 100 μm). c Quantification of TH-positive DA neurons in the midbrain at 40 and 60 weeks after injection. n = 3; ns not significant.