Fig. 5: Parkin-deficient midbrain DA neurons do not exhibit changes in the transcriptomic profile.
From: PARKIN is not required to sustain OXPHOS function in adult mammalian tissues

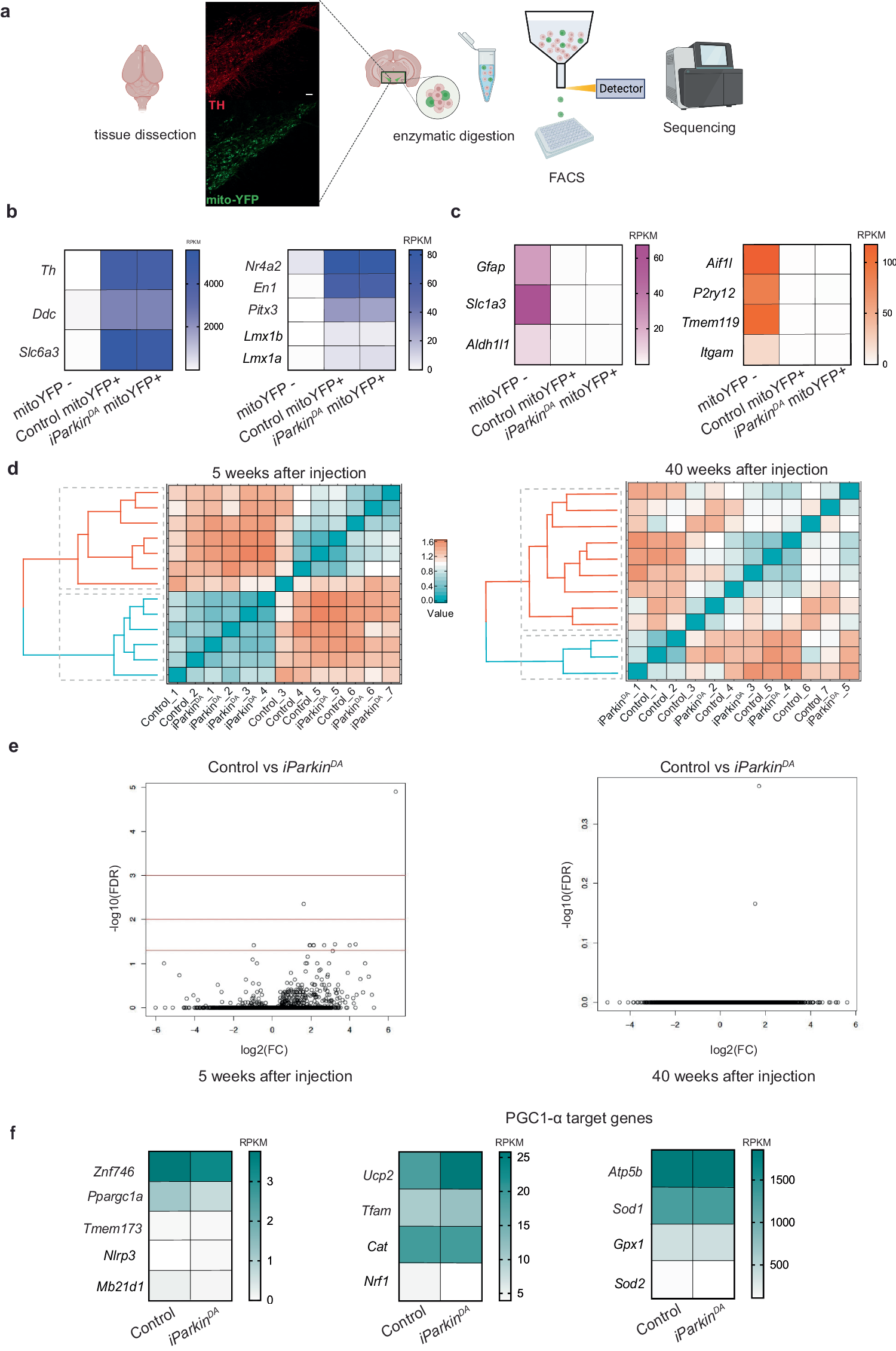
a Experimental workflow of RNAseq in FACS-sorted DA neurons. The isolation was performed using mice expressing the mito-YFP allele under the control of the DA transporter (DAT, Slc6a3) promoter. Fluorescently labeled mitochondria (green) were visible in TH-expressing neurons (red) of the midbrain. Vibratome sections from mouse brains were enzymatically digested and mechanically triturated resulting in a single cell suspension; fluorescently labeled midbrain DA neurons were collected by FACS; mitoYFP positive and negative cells were used for bulk-RNAseq. Heatmaps showing the expression levels of genes encoding b DA neuronal markers, c astrocyte and microglial markers in mitoYFP+ and mitoYFP− samples (Reads Per Kilobase Million, RPKM) at 40 weeks after injection. d Hierarchical clustering analysis of RNAseq data from DA neurons isolated from iParkinDA and control mice at 5 weeks (left panel) and 40 weeks (right panel) after tamoxifen injections. n > 5 per genotype and time point. e Volcano plot displaying differential gene expression at 5 and 40 weeks after injections. f Heatmap showing the expression of genes involved in mitochondrial biogenesis and inflammation in mitoYFP+ cells isolated from iParkinDA and control mice at 40 weeks after injection.