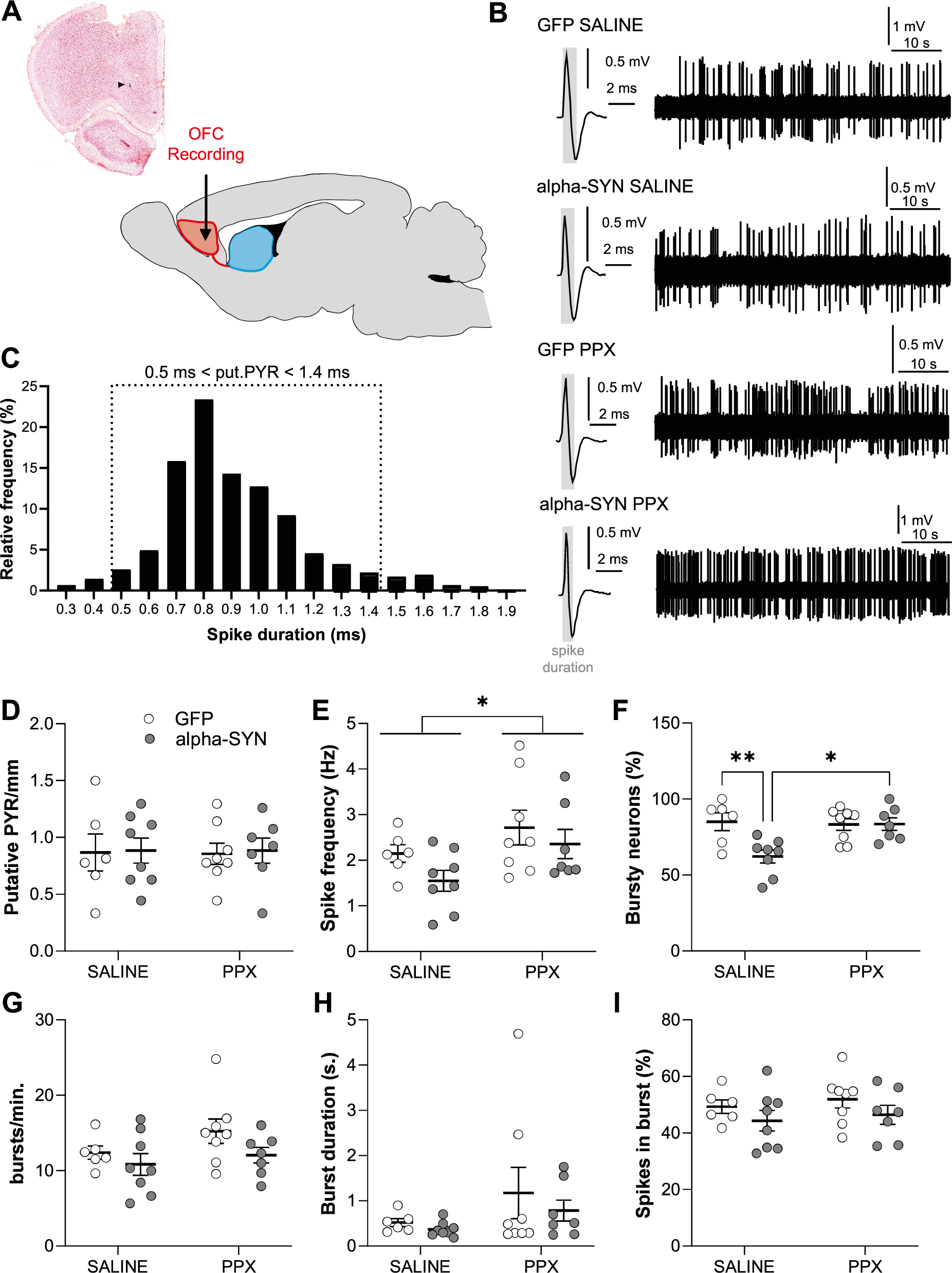
Fig. 3: Impact of nigrostriatal degeneration and PPX on neuronal activity in the OFC.

A Schematic representation of OFC recording site and example of a recording track (arrowhead). B Representative electrophysiological traces of OFC neurons in the four experimental groups. Insets represent the action potential shape (averaged over 2 min recording), the action potential duration is measured from rising up to the hyperpolarization peak (gray window). C Distribution of spike durations (ms), the dashed lines indicate the limits of inclusion criteria for putative pyramidal neurons. D Density of spontaneously active putative pyramidal neurons per mm. E Spike frequency (Hz). F Proportion of neurons exhibiting burst firing activity (%). G Bursting frequency (Bursts per minute). H Burst duration (seconds). I Percentage of spikes in burst. GFP SALINE (n = 157 neurons; N = 6 rats); GFP PPX (n = 162; N = 8); alpha-SYN SALINE (n = 191; N = 8); alpha-SYN PPX (n = 158; N = 7). *P < 0.05; **P < 0.01; two-way ANOVA followed by Tukey’s post hoc.