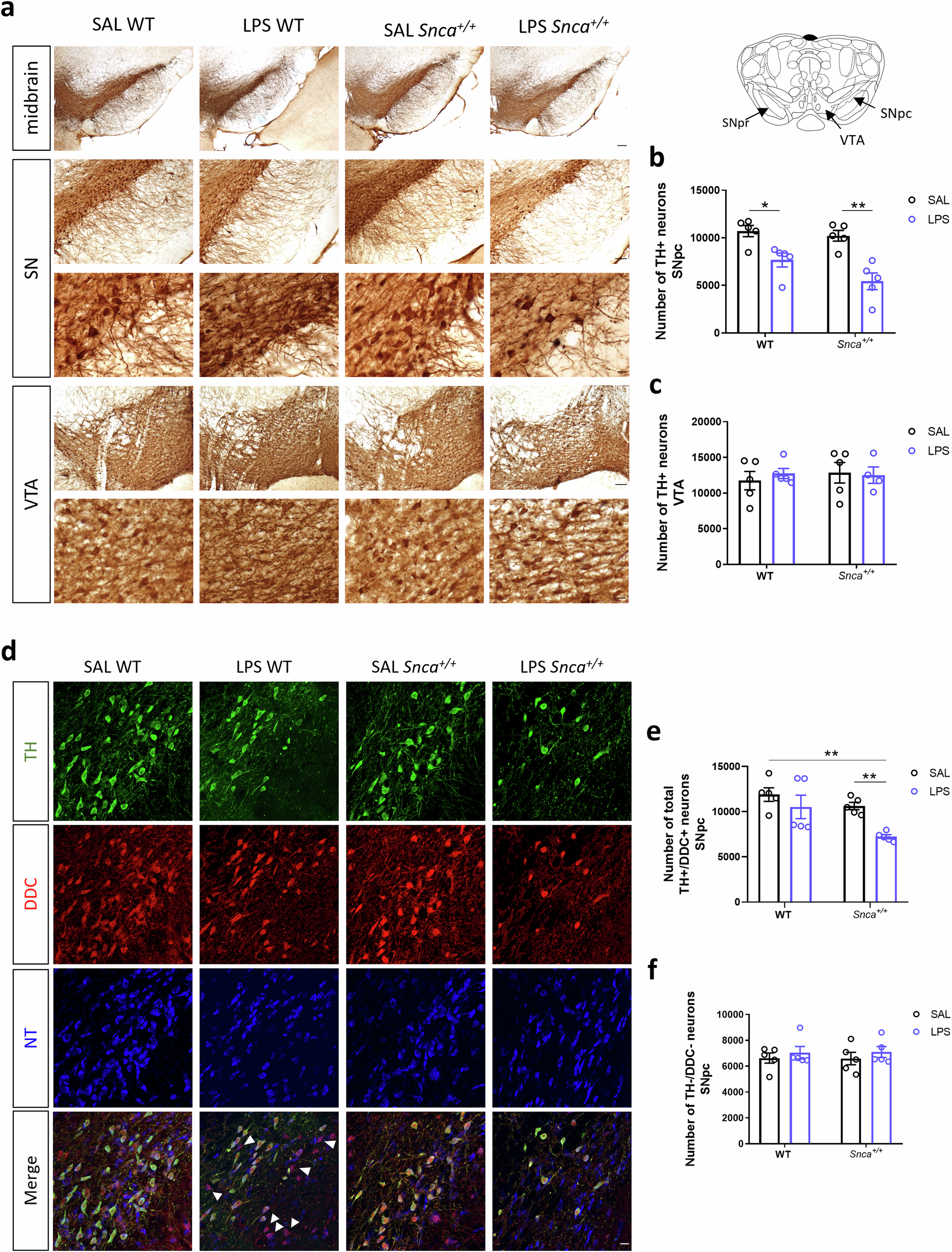
Fig. 4: Morphological alterations in SNpc induced by LPS.

a Representative coronal images midbrain, SN, and VTA slices from 3,3’-diaminobenzidine (DAB)-stained TH+ neurons in WT and Snca+/+ rats treated with saline (SAL) or Lipopolysaccharide (LPS) at 3 months after injection (scale: 200 µm, 100 µm, 20 µm). b Unbiased stereological TH+ cell count plot in the SNpc. Each point represents actual values ± SEM. (n = 5 rats/group; Kruskal-Wallis test: p = 0.0031 (approximate); *p = 0,0159, **p = 0,0079, with Mann Whitney test). c Unbiased stereological TH+ cell count plot in the VTA. Each point represents actual values ± SEM. (n = 5 rats/group; (n = 5 rats/group; Ordinary two-way ANOVA for Genotype vs Treatment: Interaction, F (1, 15) = 0.3154). d Representative confocal images of stained SNpc sections for TH (green) and DDC (red) dopaminergic markers and NeuroTrace (NT, blue) in WT and Snca+/+ rats treated with saline (SAL) or Lipopolysaccharide (LPS) at 3 months after injection (scale: 20 µm). White arrowheads show TH-/DDC+/NT+ neurons (magenta). e Unbiased stereological count of total TH+/DDC+ neurons in SNpc. Each point represents actual values ± SEM. (n = 5 rats/group; Kruskal-Wallis test: p = 0.0082 (approximate); **p < 0.01, with Mann Whitney test). f Unbiased stereological count of total TH-/DDC- neurons in SNpc. Each point represents actual values ± SEM (n = 5 rats/group; Kruskal-Wallis test: p = 0.9016 (approximate)).