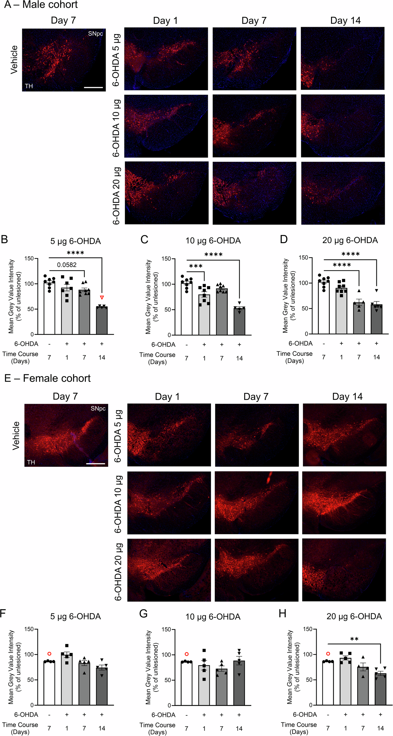
Fig. 7: Time-course of TH-immunofluorescence labeling in the SNpc of male and female C57BL/6 mice exposed to three 6-OHDA dosages.

Representative images of ventral midbrain slices from A male and E female mice show TH labeling (red) of somata in the SNpc and VTA, along with DAPI counterstaining (blue). Male cohort: TH mean fluorescence for B 5 µg, C 10 µg, and D 20 µg dosages of 6-OHDA. Female cohort: TH mean fluorescence for F 5 µg, G 10 µg, and H 20 µg dosages of 6-OHDA. Mean fluorescence values were averaged using 2 sections per mouse brain on each side. Data are reported as percentage averages of the mean fluorescence intensity of the ipsilateral SNpc relative to the contralateral SNpc ((ipsi /contra) × 100). Female controls had notably higher contralateral values compared to the ipsilateral side, suggesting that saline infusion may have modestly reduced TH levels. Datasets were analyzed using one-way ANOVAs with Bonferroni post hoc tests for pair-wise comparisons to the vehicle group. **p < 0.01, ***p < 0.001, and ****p < 0.0001. The same vehicle group was used as a control across all three 6-OHDA regimens. Ipsilateral and contralateral coronal ventral midbrain sections were taken approximately at –3.1 mm from Bregma. Images were taken with a 5x objective (Zeiss Fluar 5x/0.25) mounted on an epifluorescence AxioImager M2 microscope. Data are reported as mean ± SEM. Scale bar = 400 µm. Group sizes: Male cohort: vehicle n = 8; 6-OHDA groups: 5 µg day 1 n = 7, day 7 n = 8, and day 14 n = 6; 10 µg day 1 n = 8, day 7 n = 8, and day 14 n = 5; 20 µg day 1 n = 8, day 7 n = 5, and day 14 n = 6. Female cohort: n = 5 for each group. Excluded outliers (ROUT test) are shown as clear symbols with a red outline.