Fig. 3: LRRK2 kinase activity of the LRRK2 p.Arg1067Gln variant compared to p.Gly2019Ser and p.Arg1441Gly in a cellular overexpression system.
From: Clinical and functional evidence for the pathogenicity of the LRRK2 p.Arg1067Gln variant

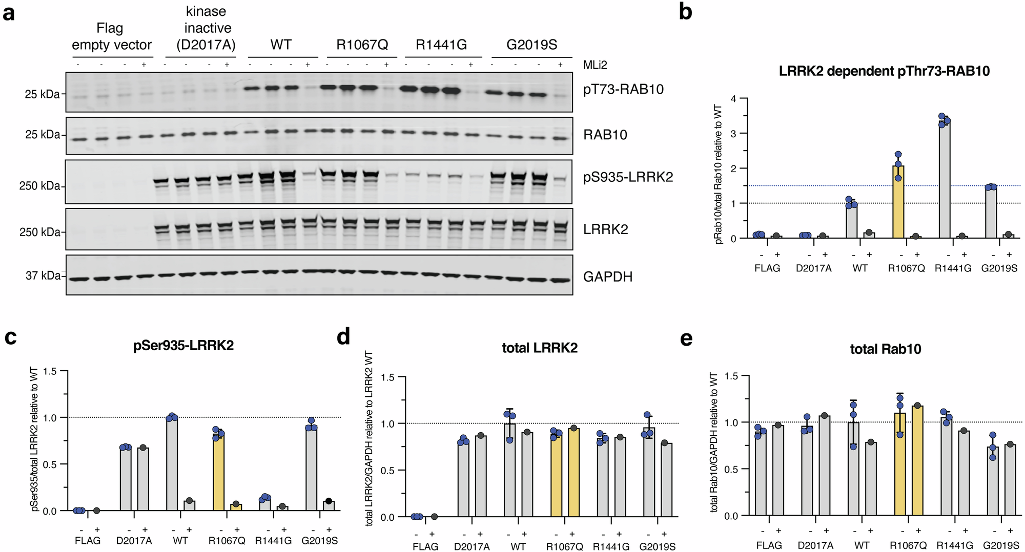
In vitro characterization of the LRRK2 p.Arg1067Gln variant in comparison with the common LRRK2 p.Gly2019Ser and p.Arg1441Gly variants in an established HEK293 overexpression system, followed by LI-COR Odyssey immunoblotting and quantification of LRRK2 kinase activity relative to LRRK2 wildtype (wt) (a). Three independent biological replicate transfection experiments were performed including one where cells were treated with and without the specific LRRK2 kinase inhibitor MLi-2 (200 nM for 1.5 h). Each (-) lane represents a biological replicate. LRRK2-dependent phosphorylation of endogenous Rab10 at threonine 73 (pRab10Thr73) was used as a readout for LRRK2 kinase activity, and the LRRK2-specific small molecule inhibitor MLi-2 to demonstrate LRRK2 kinase dependency of pRab10Thr73 as before. LRRK2 kinase hyperactivation was defined as pRab10Thr73 elevation of 1.5-fold compared to LRRK2 wt as before (blue dotted line) (b). Each datapoint represents a biological replicate experiment. p.Arg1067Gln showed LRRK2 activation of 2.4-fold, p.Gly2019Ser of 1.5-fold, and p.Arg1441Gly of 3.4-fold compared to LRRK2 wildtype (b). Expression levels of biomarker phosphorylation of LRRK2 Ser935 (c) and overexpressed LRRK2 (d) as well as endogenous levels of Rab10 (e).