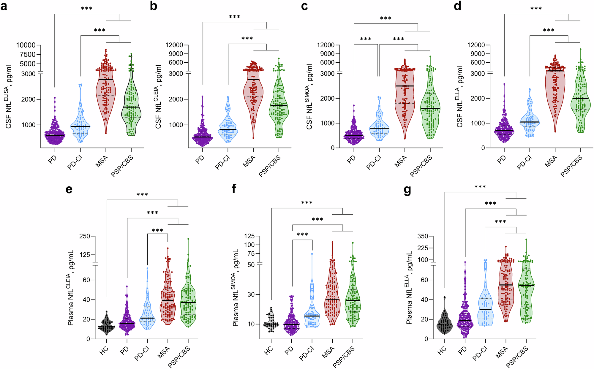
Fig. 2: CSF and plasma NfL measures across diagnostic groups using different assays.

a–d NfL analyses in CSF. e–g NfL analyses in plasma. Violin plots show value distributions; the horizontal bar indicates the median value. To improve readability, only statistically significant values reaching p ≤ 0.001 (***) are shown. CSF cerebrospinal fluid, HC healthy controls, MSA multiple system atrophy, PD Parkinson’s disease, PD-CI PD-cognitively impaired, PSP/CBS progressive supranuclear palsy/corticobasal syndrome.