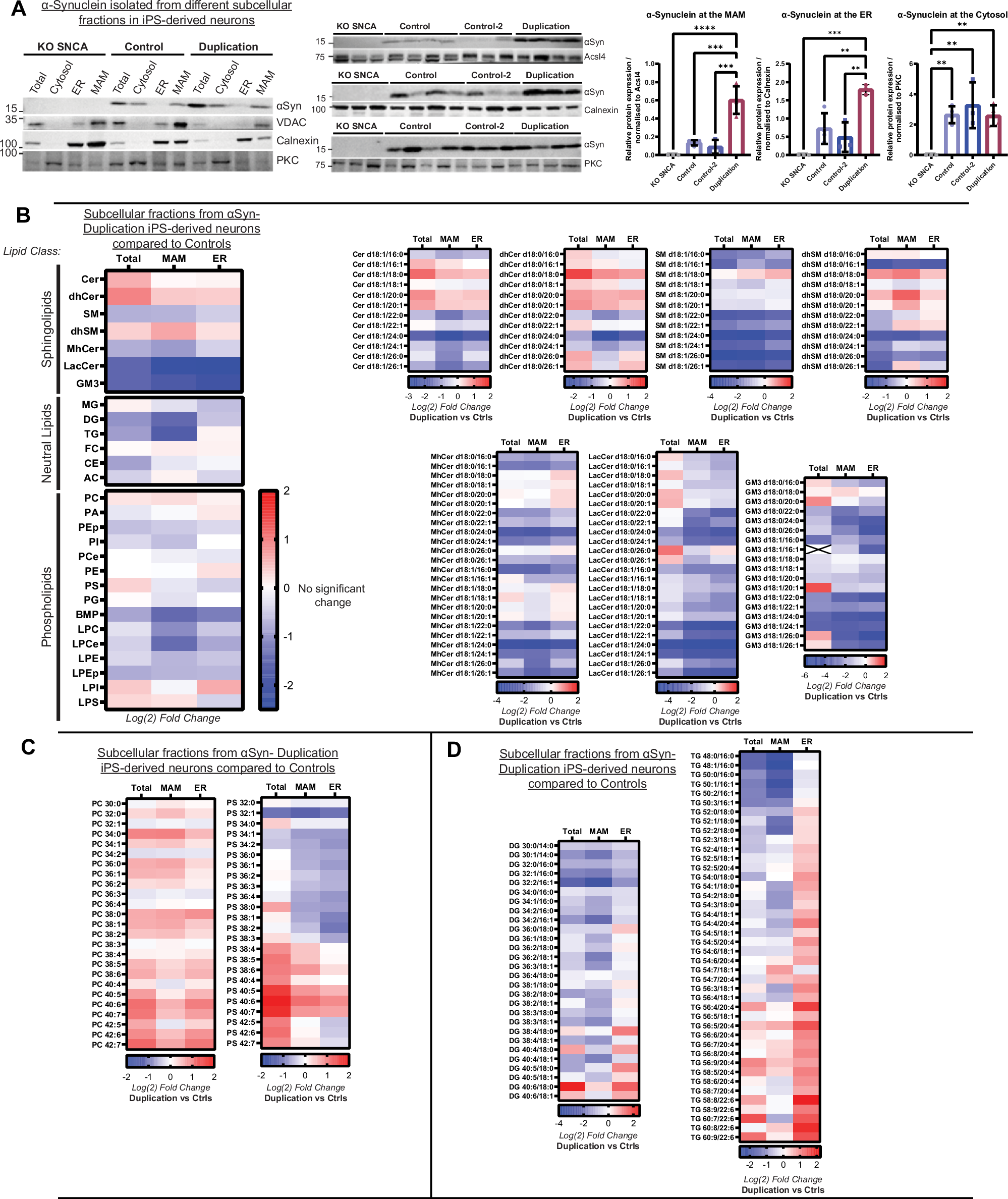
Fig. 3: Lipid alterations in neurons with alpha-synuclein (αSyn) duplication across subcellular fractions.

A Qualitative (left) and quantitative (right) assessments of monomeric αSyn distributions in the total unfractionated homogenate and in mitochondria-associated endoplasmic reticulum (ER) membrane (MAM), ER, and cytosol fractions from induced pluripotent stem cell (iPSC)-derived neurons carrying different αSyn levels after 30 days of directed differentiation, from a minimum of 3 independent directed differentiations. A semi-quantitative assessment of αSyn abundance was performed using protein immunoblots. Protein levels were normalized to the levels of long-chain fatty acid–CoA ligase 4 (Acsl4, MAM marker), calnexin (bulk ER marker), or protein kinase C (PKC, cytosolic marker). Data are presented as the mean ± SD of at least 3 independent biological replicates (n) analyzed by an one-way analysis of variance (ANOVA). The variation between the cell lines per fraction given, MAM: (F(3,10) = 32.56 ****p < 0.0001); ER (F(3,9) = 17.21 ***p = 0.0005); Cytosol (F(3,10) = 9.424 **p = 0.0029). For post-hoc analyses a Tukey’s multiple comparison test was used with single pooled variance, *p < 0.05, **p < 0.01, ***p < 0.001 ****p < 0.0001. B Lipidomic heat maps displaying Log2 fold changes in groups and individual lipid species of sphingolipids; neutral lipids, and phospholipids in αSyn-Duplication iPSC-derived neurons compared with controls (Ctrls) in the total unfractionated homogenate and in MAM and ER fractions. In Ctrl neurons, alterations in sphingolipid species were consistent between MAM and ER fractions (right). C MAM and ER fractions show elevated phosphatidylcholine and phosphatidylserine concentrations, but a specific reduction in phosphatidylserine lipid species comprised of smaller-chained hydrocarbons is also observed. D Individual neutral lipids species across the total homogenate, MAM, and ER fractions highlight notable differences in diglyceride (DG) and triglyceride (TG) lipids between fractions.