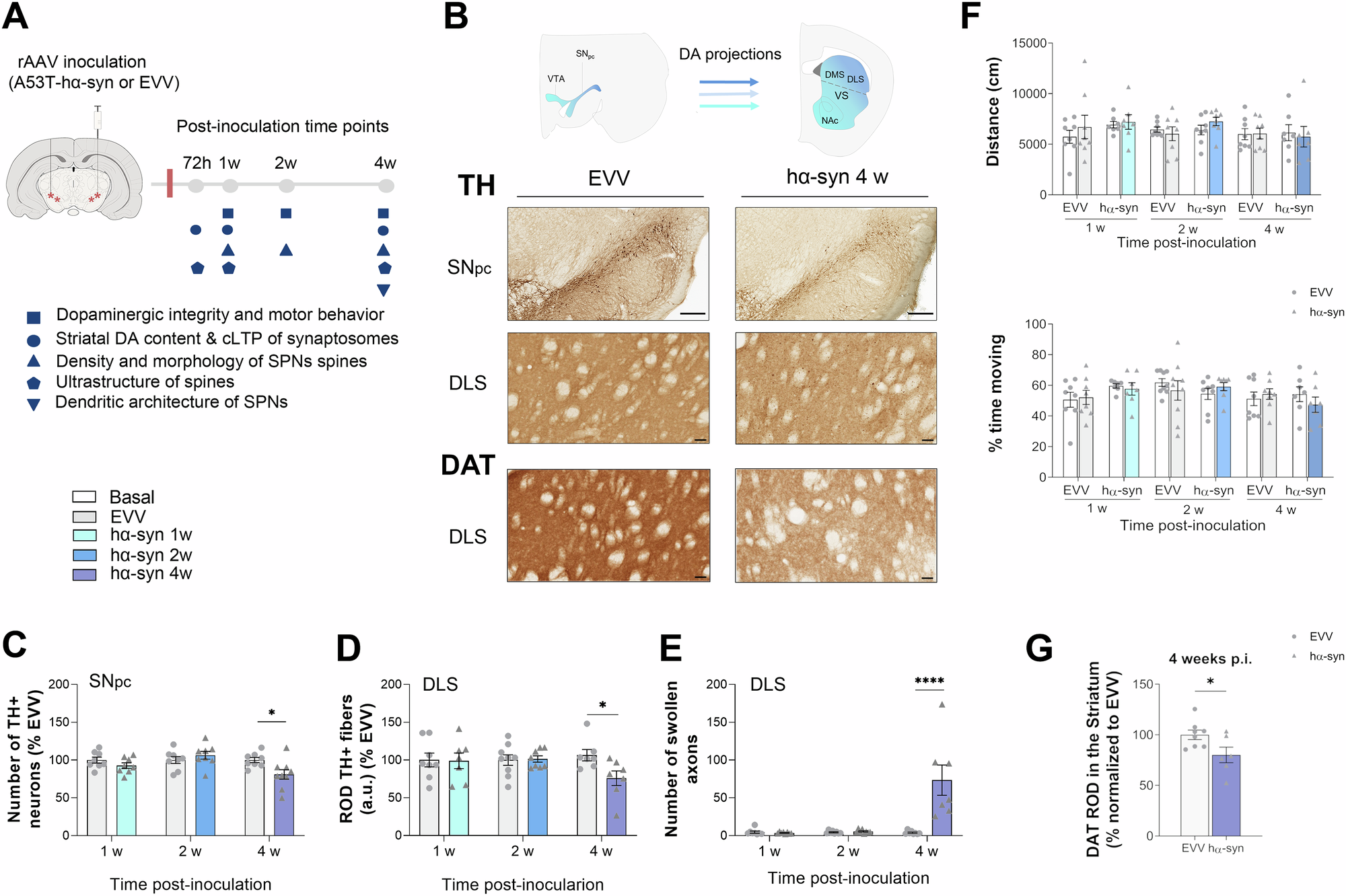
Fig. 1: Evaluation of motor behaviour and dopaminergic integrity during the premotor stage of the animal model of progressive parkinsonism.

A Schematic representation of the viral vector inoculation site (red asterisks, bilaterally in the SNpc) and the experimental design indicating the evaluated post-inoculation (p.i.) time points. B Schematic representation of the dopaminergic projections from the SNpc to the striatum in the rat brain (left). The ventrolateral region of the SNpc projects to dorsal areas of the striatum (motor striatum), mainly to the dorsolateral striatum (DLS), while caudomedial SNpc neurons project to the ventral and medial parts of the striatum (associative and limbic striatum). Representative photomicrographs of TH+ staining in coronal sections of the SNpc and the striatum from animals that received EVV or hα-syn inoculation assessed at 4 w p.i. Scale bars: 300 µm (nigral sections) and 100 µm (striatal sections) showing pathological TH+ terminal swellings and thickening of fibres at 4 w p.i. in the striatum of the hα-syn group. Representative photomicrographs of DAT staining in coronal sections of the SNpc and the striatum from animals that received EVV or hα-syn inoculation assessed at 4 w p.i. Scale bars: 100 µm. C Number of TH+ neurons in the SNpc normalised to the corresponding EVV group. D Relative optical density (ROD) analysis of TH expression in the dorsolateral striatum normalised to the corresponding EVV group. E Number of swollen TH+ axons in the dorsolateral striatum of hα-syn and EVV groups. Values are presented as the mean ± SEM (n = 7–9 for each group and time point; Two-way ANOVA followed by Sidak post-hoc test: *P < 0.05, **** P < 0.0001). F Open field test for evaluating locomotor activity before surgery (baseline) and at 1, 2 and 4 w p.i. in EVV and hα-syn inoculated animals. Box plots showing the distance (cm) and % of the time moving (n = 7–9 for each group and time point; Two-way ANOVA for repeated measures: no statistical differences). Abbreviations: a.u., arbitrary units; DLS, dorsolateral striatum; DMS, dorsomedial striatum; NAc, nucleus accumbens; VS, ventral striatum; VTA, ventral tegmental area. G Relative optical density (ROD) analysis of DAT expression in the dorsolateral striatum normalised to the corresponding EVV group.