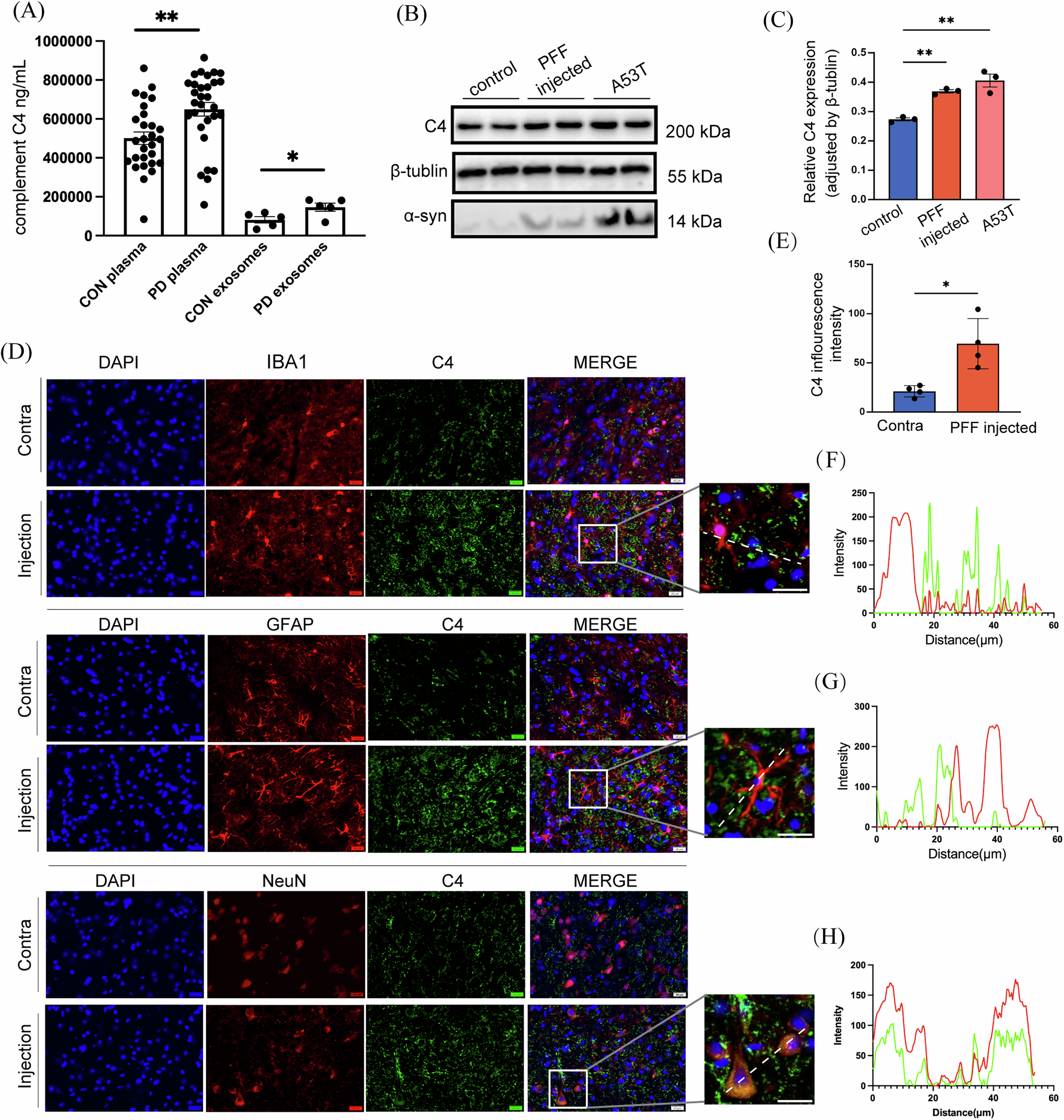
Fig. 1: Elevated levels of complement C4 in PD patients and mouse models.

A ELISA results demonstrated elevated levels of Complement C4 in the plasma and exosomes of PD patients. B Western blot analysis confirmed increased Complement C4 levels in the SN of α-syn PFF-injected mice and A53T transgenic mice compared to control groups. C Quantification of Complement C4 protein levels for each condition in (B). PFF-injected mice vs controls, A53T transgenic mice vs controls. D Representative images of dual immunofluorescence staining in the SN from α-syn PFF-injected mice, using markers for activated microglia (IBA1), activated astrocytes (GFAP), neuronal cells (NeuN), and Complement C4. Scale bar = 20 μm. E The histogram showed quantification of the average optical density of complement C4 on the α-syn PFF-injected side compared to the non-injected side. F–H Co-localization analysis between microglia, neurons, or astrocytes with complement C4.