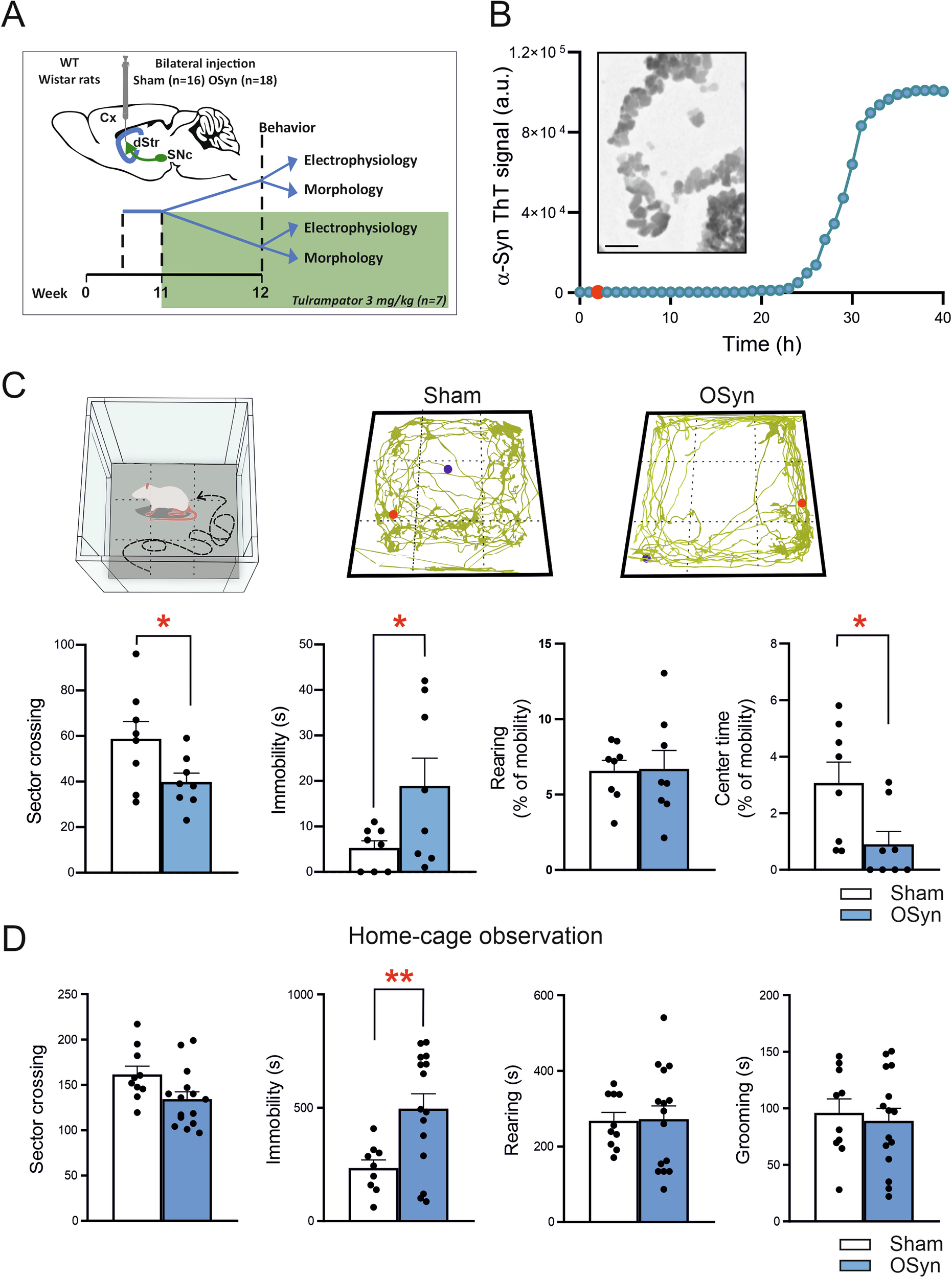
Fig. 1: Graphical representation of the experimental plan; oligomers sampling time and motor behavior of OSyn rats.

A Experimental plan: α-Synuclein oligomers (OSyn) or phosphate-buffered saline (PBS, Sham) are bilaterally injected into the rat striata to model early alpha-synucleinopathy. Following 12 weeks, animals undergo behavioral testing and subsequent electrophysiological and morphological assessments. The results are compared with those of animals treated with the ampakine Tulrampator. Cx cortex, dStr dorsolateral striatum, SNpc substantia nigra pars compacta. B Time-course graph of α-syn (1 mg/ml) aggregation in vitro as an increase in thioflavin T fluorescent staining. Inset image of the injected OSyn-containing solution (red symbol = sampling time), as visualized at the STEM (AURIGA Zeiss). Scale bar: 100 nm. C Schematic representation of the open-field apparatus and trajectory plots of a Sham and an OSyn rat during the open-field test. Histograms depict the distance traveled (sector crossing), immobility, rearing, and time spent in the center of the arena for OSyn and Sham rats (n = 8 per group). A notable decrease in the mean number of sector crossings (t(14) = 2.22), time spent in the center of the arena (t(14) = 2.49), and an increase in immobility time (t(14) = 2.15) are observed in OSyn rats compared to Shams (Sham vs OSyn, p < 0.05). D Histograms illustrate home-cage observations depicting the mean number of sector crossings, immobility (t(22) = 2.92, outliers excluded), rearing, and grooming times recorded for Sham (n = 10) and OSyn (n = 15) rats. *p < 0.05, **p < 0.01.