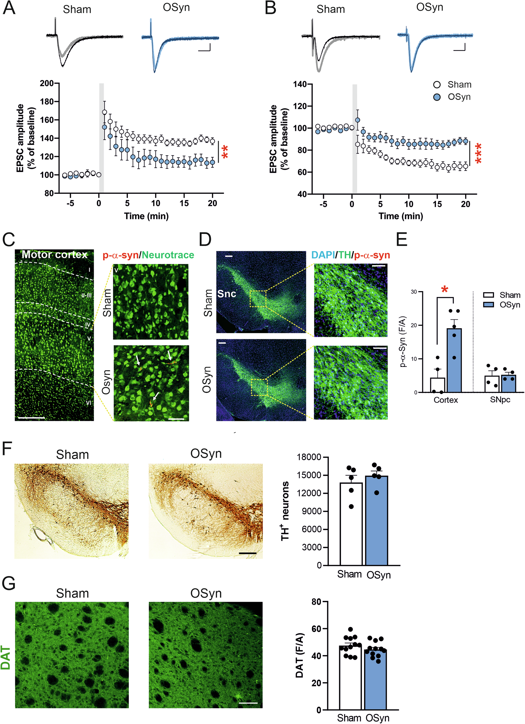
Fig. 2: Impaired striatal bidirectional long-term synaptic transmission and phospho-alpha-syn aggregates in the cortex in OSyn rats.

A Representative superimposed traces of excitatory postsynaptic currents (EPSCs) recorded from spiny projection neurons (SPNs) of Sham (left) and OSyn (right) rats, both before (gray traces) and 20 min after the high-frequency stimulation (HFS) protocol (black traces) in Mg2+-free artificial cerebrospinal fluid (aCSF) to induce long-term potentiation (LTP). The accompanying time-course graph depicts the average EPSC amplitude of SPNs recorded before and for 20 min after the HFS (gray band) in sham (n = 13) and OSyn (n = 11) rats. Sham vs OSyn, t(22) = 3.51, p < 0.01. B Representative superimposed EPSC traces recorded from SPNs before (black traces) and 20 min after the HFS protocol (colored traces) to induce long-term depression (LTD) in sham (left) and OSyn (right) rats. The time-course graph displays the mean EPSC amplitude of SPNs before and for 20 min after the HFS (gray band) in Sham (n = 12) and OSyn (n = 9) animals. Sham vs OSyn, t(19) = 4.3, p < 0.001. Scale bars: 50 pA and 20 ms. **p < 0.01 and ***p < 0.001. C Representative coronal images of p-α-syn (red)/NeuroTraceTM 455 (green) double immunolabelling in the motor cortex of sham- and OSyn-injected rats. Scale bar: 100 µm. The insets show high magnification of layer V cortical neurons. Note the presence of p-α-syn aggregates in a representative section taken from an OSyn rat. Scale bar: 25 µm. D Representative midbrain images at the level of SN showing TH and p-α-syn double-immunofluorescence plus DAPI-counterstaining in sham and OSyn rats. Scale bar: 250 µm. The insets show a higher magnification of SNpc neurons. Scale bar: 50 µm. E Histograms of densitometric quantification of p-α-syn signal in layer V of motor cortex (M1, left) and in SNpc (right) of sham- and OSyn-injected rats expressed as mean fluorescence normalized to total layer V or SN area (F/A). Each single value represents the mean obtained by quantifying 6 samples/animal (sham, n = 4 rats; Osyn, n = 5 rats); Cortex, sham vs OSyn, t(7) = 2.5, p < 0.05. F Representative photomicrographs of the midbrain at the level of the SN of sham- and OSyn-injected rats, showing TH-immunoreactivity. Scale bar: 100 µm. Histogram showing the number of TH+ neurons in the SNpc of sham- and OSyn-injected rats (n = 5 per group). G Representative photomicrographs of cortico-striatal sections showing DAT immunostainings in the striatum of sham and OSyn rats. Scale bar: 50 µm. Histogram showing optical density (F/A) of DAT signal in the striatum of sham- and OSyn-injected rats. Quantification was done on 12 samples per rat (n = 6 per group).