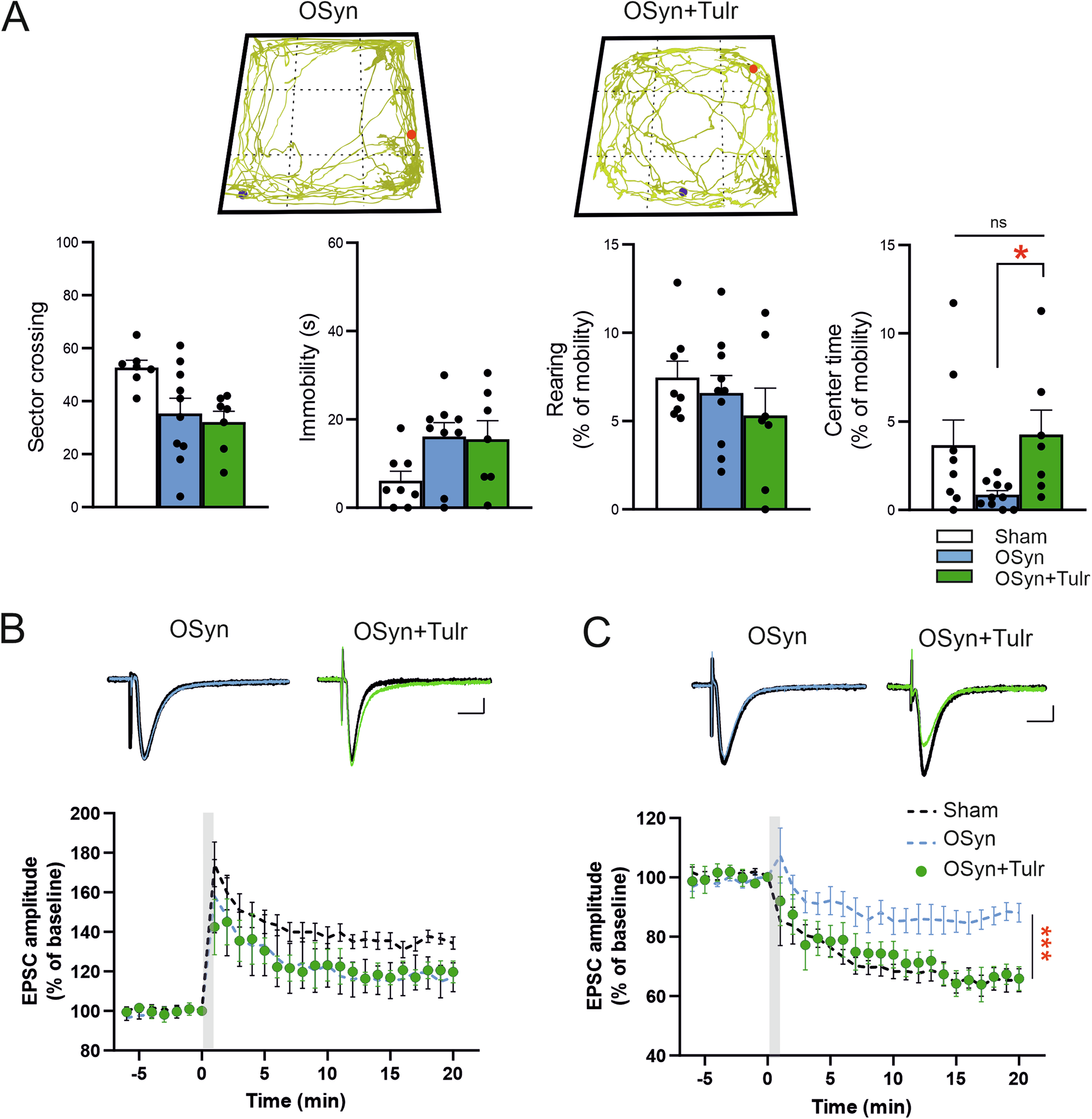
Fig. 4: Tulrampator treatment reversed behavioral abnormalities and restored LTD deficits in OSyn-injected rats.

A Track plots depicting the movement trajectories of OSyn and Tulrampator-treated OSyn rats during the open-field test. Histograms illustrating the distance traveled, immobility, rearing, and time spent at the center of the arena for sham (n = 8), OSyn-injected (n = 10), and Tulrampator-treated OSyn (n = 7) groups; (Time at center, OSyn vs Tulr, t(15) = 2.86, p < 0.05); outliers were excluded. B Representative superimposed EPSC traces recorded from SPNs of OSyn and Tulrampator-treated OSyn rats, before (black traces) and 20 min after the HFS protocol in magnesium-free solution (colored traces) to induce LTP. Time-course graphs depicting the EPSP amplitude of SPNs before and for 20 min after the HFS protocol (gray band) (n = 6) from Tulr-treated OSyn rats. C Representative superimposed EPSC traces recorded from SPNs of OSyn and Tulrampator-treated OSyn rats, before (black traces) and 20 min after the HFS protocol (colored traces) to induce LTD. Time-course graphs depicting the EPSP amplitude of SPNs before and for 20 min after the HFS protocol (gray band) (n = 8) from Tulr-treated OSyn rats. It is noteworthy that the time-course plot overlaps with that of OSyn for LTP (left) and with that of sham animals for LTD (right). LTD, Sham vs Tulr, p > 0.05; Tulr vs OSyn, t(15) = 4.43, p < 0.001. Scale bars: 50 pA, 20 ms, *p < 0.05; ***p < 0.001.