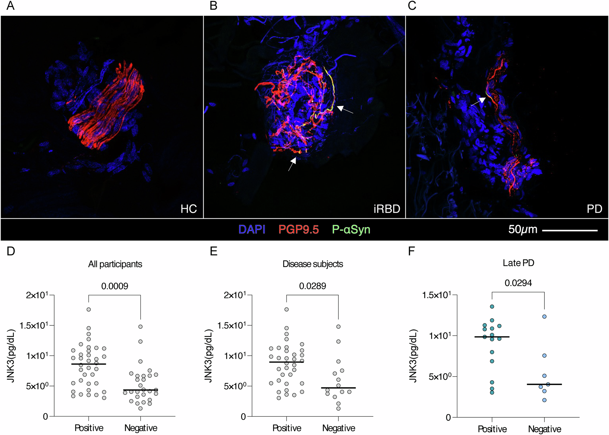
Fig. 3: Differences of JNK3 in patients positive for cutaneous phosphorylated α-Syn.
From: JNK3 quantification in plasma: a novel biomarker for neuronal damage in Parkinson’s disease

Confocal microscopy images of a muscle arrector pili in HC (A), sweat gland in iRBD (B), and dermal plexus in PD (C). The co-localization signal of P-αSyn (green) and nerve fibers (red) is defined by the yellow signal (white arrows). Scale bar: 50 µm (D–F) Plot of plasmatic JNK3 concentration in subjects positive or negative for P-αSyn. Each dot represents a patient and bars the median of the group. Unpaired T-test analysis is shown.