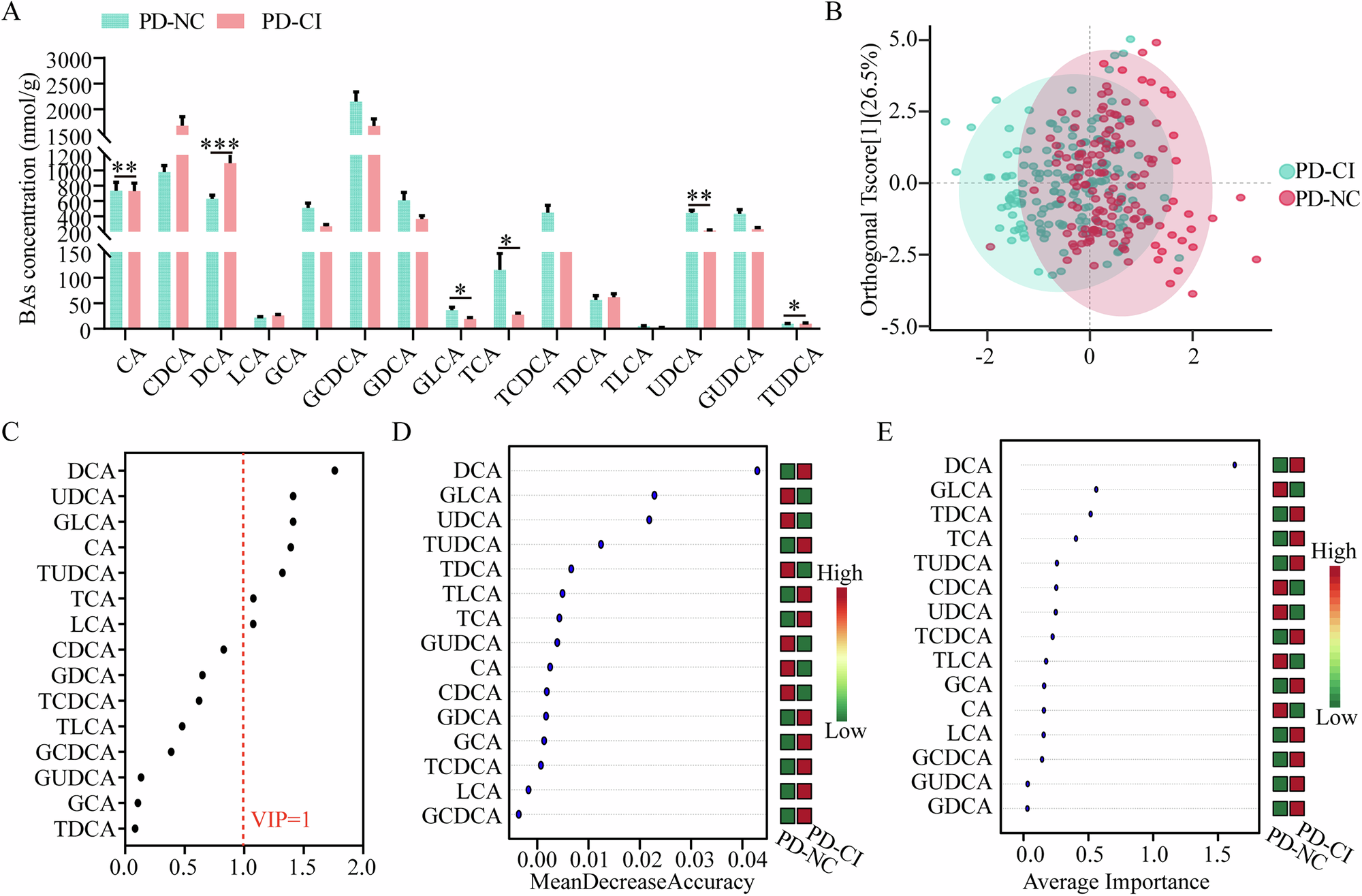
Fig. 2: Serum bile acid profiles in PD-CI and PD-NC groups.

A Serum BA composition, including 15 distinct types of BAs, in the PD-CI and PD-NC groups. B OPLS-DA of serum BA profiles between the PD-CI and PD-NC groups. C VIP plot identifying the key BAs contributing to the observed group differences. D Random Forest “Mean Decrease Accuracy” values highlighting the most discriminative BAs for distinguishing PD-CI from PD-NC. E SVM “Average Importance” plot further confirming the contribution of each BA to the classification. Data are presented as the mean ± SEM. *p < 0.05, **p < 0.01,***p < 0.001 (Mann-Whitney U test).