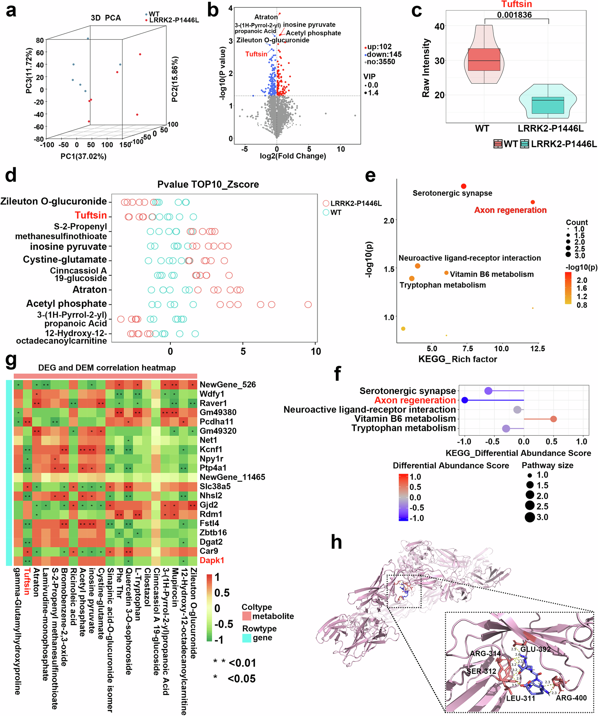
Fig. 7: The LRRK2-P1446L mutation reduces the level of the neuroprotective metabolite tuftsin, which directly interacts with DAPK1.

a PCA of brain metabolites in WT and LRRK2-P1446L mice. b Volcano plot of differentially expressed metabolites (DEMs) (red: upregulated; blue: downregulated). c Violin plot of tuftsin intensity. d Z scores of the top 10 metabolites by P value. e, f KEGG enrichment analysis of the top 5 pathways (significant pathways in red). g Heatmap showing the correlations between DEGs and DEMs. h Molecular docking schematic of DAPK1–tuftsin binding.