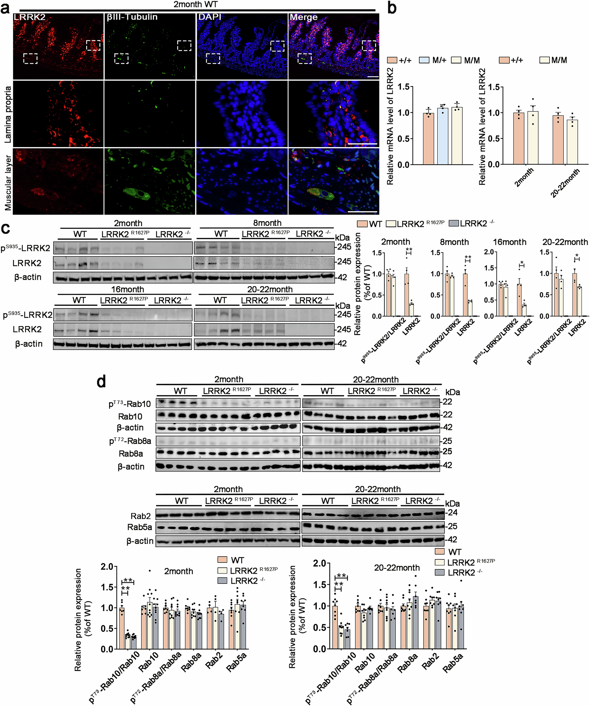
Fig. 1: Expression of LRRK2 in the rat small intestine.

a Paraffin sections of 2-month-old WT rat small intestine immunolabeled with anti-LRRK2 antibody (red) and anti-βIII-Tubulin antibody (green). Nuclei were stained with DAPI (blue). The upper panels show the overall distribution of LRRK2 under low magnification, the middle panels show the localization of LRRK2 in the LP under high magnification, and the lower panels show the localization of LRRK2 in the myenteric plexus under high magnification. Scale bar 100 μm. b qPCR analysis of LRRK2 mRNA levels in the small intestine of WT rats (+/+), LRRK2R1627P heterozygous mutant rats (M/+) and LRRK2R1627P homozygous mutant rats (M/M), n = 4. c, d Western blot analysis for pS935-LRRK2, total LRRK2 (n = 4), pT73-Rab10, total Rab10, pT72-Rab8a, total Rab8a, Rab2 and Rab5a (n = 4–10) protein levels in the small intestine of WT rats, LRRK2R1627P rats (all of the following experiments were performed on LRRK2R1627P homozygous mutant rats) and LRRK2−/− rats at indicated ages. Data are presented as mean ± SEM; one-way ANOVA or Student’s t test was used; *p < 0.05, **p < 0.01.