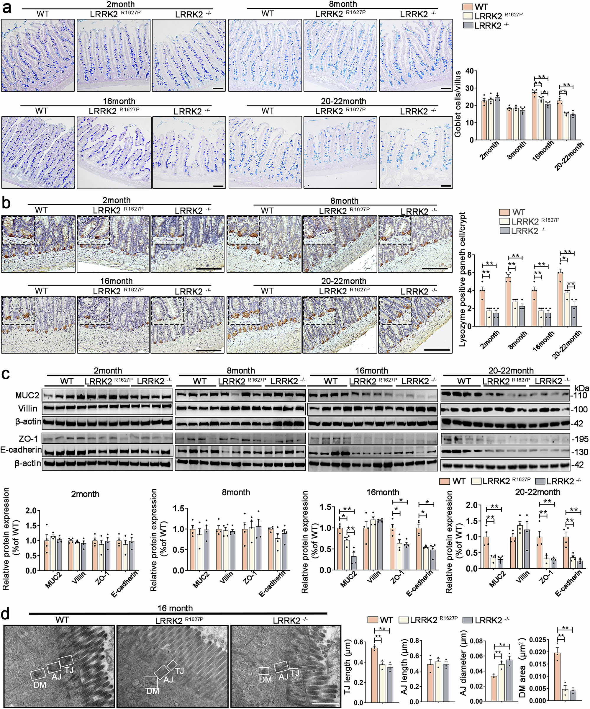
Fig. 3: Differentiation and intercellular junctions of small intestinal epithelial cells in rats at different ages.

a Images of AB-PAS stained goblet cells and statistical analysis of goblet cell numbers in the small intestine. Scale bar 100 μm, n = 4. Two-way ANOVA was used; interaction p < 0.0001. b Immunohistochemical staining images of lysozyme and the quantification of lysozyme positive cells in the crypts. Scale bar 100 μm, n = 4. Two-way ANOVA was used; interaction p > 0.05. c Western blot analysis for MUC2, Villin, ZO-1 and E-cadherin protein levels in the small intestine of WT, LRRK2R1627P and LRRK2−/− rats at indicated ages, n = 4. One-way ANOVA was used. d TEM images of epithelial intercellular junctions in the small intestine from 16-month-old WT, LRRK2R1627P and LRRK2−/− rats, as well as statistical analysis of small intestinal TJ length, AJ length, AJ diameter and DM area. Scale bar 1 μm, n = 3. One-way ANOVA was used. Data are presented as mean ± SEM, *p < 0.05, **p < 0.01.