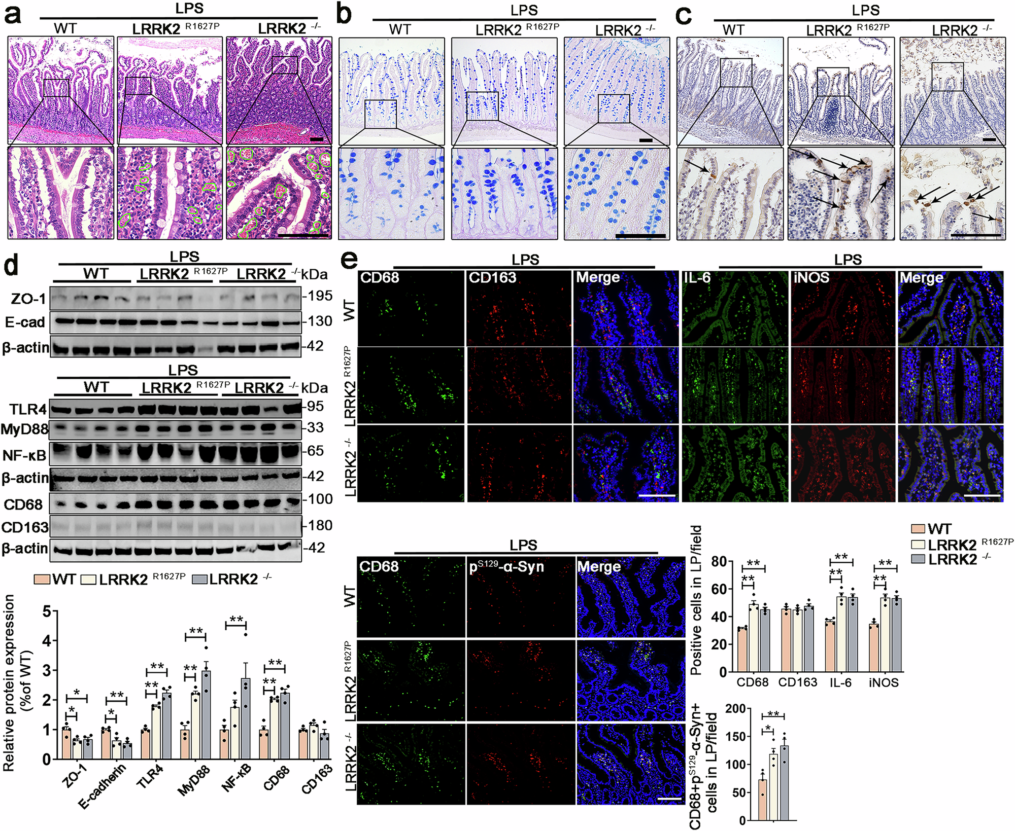
Fig. 5: Effect of intraperitoneal injection of LPS on rat small intestine after 6 h.

a HE staining images of the small intestine of LPS-treated rats. The green circles in the lower panels highlight the red blood cells in the LP. Scale bar 100 μm, n = 4. b Images of goblet cells stained with AB-PAS in the small intestine of LPS-treated rats. Scale bar 100 μm, n = 4. c Immunohistochemical staining images of Cleaved caspase 3 in the small intestine of LPS-treated rats. Arrows show apoptotic IECs. Scale bar 100 μm, n = 4. d Western blot analysis for ZO-1, E-cadherin, TLR4, MyD88, NF-κB, CD68 and CD163 protein levels in the small intestine of LPS-treated rats, n = 4. e Immunofluorescence staining images and quantification of CD68/IL-6 (green) and CD163/iNOS/pS129-α-Syn (red) positive cells in the small intestinal LP of LPS-treated rats. Nuclei were stained with DAPI (blue). Scale bar 100 μm, n = 4. One-way ANOVA was used. Data are presented as mean ± SEM, *p < 0.05, **p < 0.01.