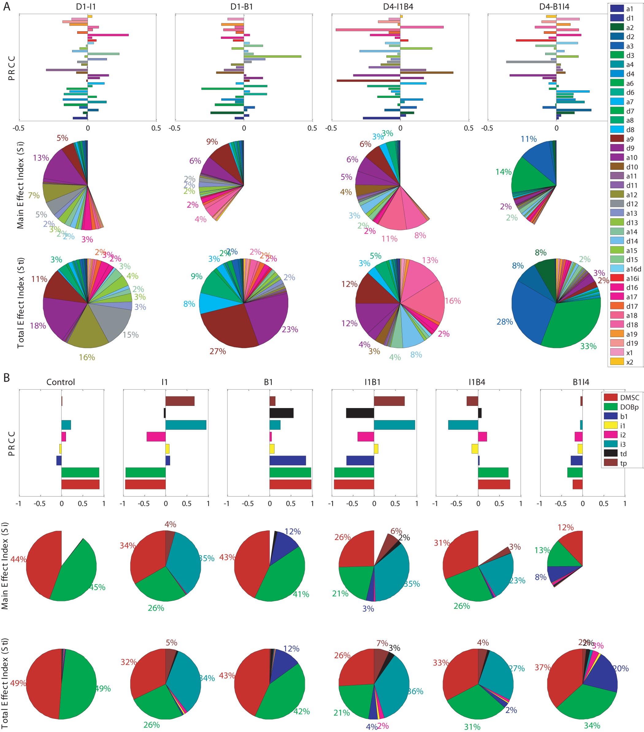
Fig. 4

Global sensitivity analysis on the parameters involved in the multiscale model. a Global sensitivity analysis on the parameters involved in the molecular ODE system (see Supplementary Figure S1 and Table S2 for parameter detail). The analyses were performed separately for four treatments with RPPA data available. b Global sensitivity analysis on the parameters involved in the cellular ODE system (see Table S3 for parameter detail). The analyses were conducted, respectively, for six treatment conditions with cellular assay data available. PRCC: Spearman’s partial rank correlation coefficient; main and total effect index refer to the first order and higher order of sensitivity index calculated by extended Fourier Amplitude Sensitivity Test (eFAST). Only those parameters that account for at least 2% of the output variation are illustrated on the pie charts