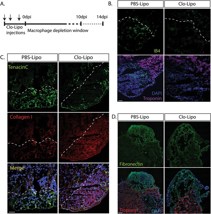
Fig. 2

ECM deposition during the early healing phase of cardiac regeneration is altered in macrophage-depleted animals. a Macrophage depletion strategy using Clodronate liposomes (Clo-Lipo) with a triple injection prior to cryo-injury. b Cardiac troponin T staining was absent within the cryo lesion at 7 dpi. Clo-Lipo treated animals showed almost complete depletion of macrophages (marked by Isolectin B4) in the cryo-injured heart at 7 dpi relative to PBS-Lipo control animals. c–d Critical components of the transient extracellular matrix (ECM) were dysregulated in Clo-Lipo treated animals at 7 dpi relative to PBS-Lipo control animals. Collagen I, was up-regulated and muted expression of Tenascin C and fibronectin is observed. Scale bar = 100 μM