Fig. 7
From: Identification of regenerative roadblocks via repeat deployment of limb regeneration in axolotls

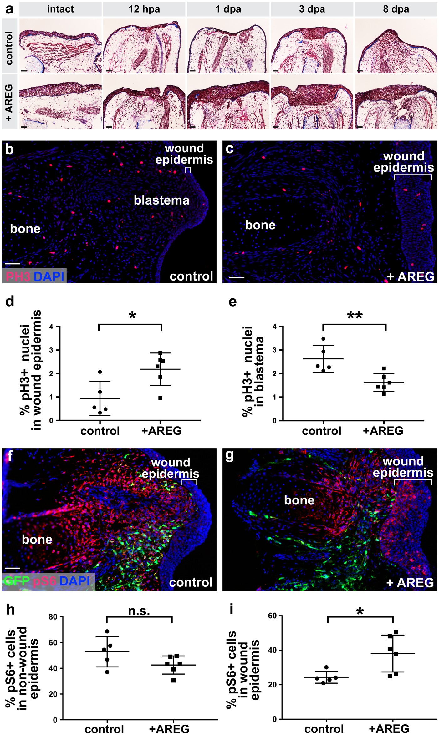
Overexpression of amphiregulin results in abnormally thick wound epidermis, alterations in cellular proliferation, and increased mTOR signaling in the wound epidermis during limb regeneration. Axolotl limbs with no prior injuries were electroporated with either plasmid encoding GFP or plasmids encoding GFP and AREG. a Multi-timepoint Masson’s trichrome staining of tissue sections from egfp control or areg overexpressing limbs. For 0 dpa, 12 hpa, 1 dpa, and 3 dpa, N = 5 limbs per group per timepoint. For 8 dpa, N = 5 limbs for control and N = 6 limbs for areg overexpression. b Representative immunofluorescent staining of phospho-Histone H3 (pH3) on tissue sections from egfp control limbs at 8 dpa. c Representative immunofluorescent staining of phospho-Histone H3 (pH3) on tissue sections from areg overexpressing limbs at 8 dpa. d Quantification of the percentage of pH3-positive nuclei in the wound epidermis. Asterisk (*) indicates p < 0.05. N = 5 limbs for control, and N = 6 limbs for areg overexpression. e Quantification of the percentage of pH3-positive nuclei in non-wound epidermal tissues. f Representative immunofluorescent staining of phospho-rpS6 (pS6) on tissue sections from egfp control limbs at 8 dpa. g Representative immunofluorescent staining of pS6 on tissue sections from areg overexpressing limbs at 8 dpa. h Quantification of the percentage of pS6 positive cells in non-wound epidermal tissues. n.s. not significant. N = 5 limbs for control, and N = 6 limbs for areg overexpression. i Quantification of the percentage of pS6 positive cells in the wound epidermis. Asterisk (*) indicates p < 0.05. N = 5 limbs for control, and N = 6 limbs for areg overexpression. Scale bars are 100 µm