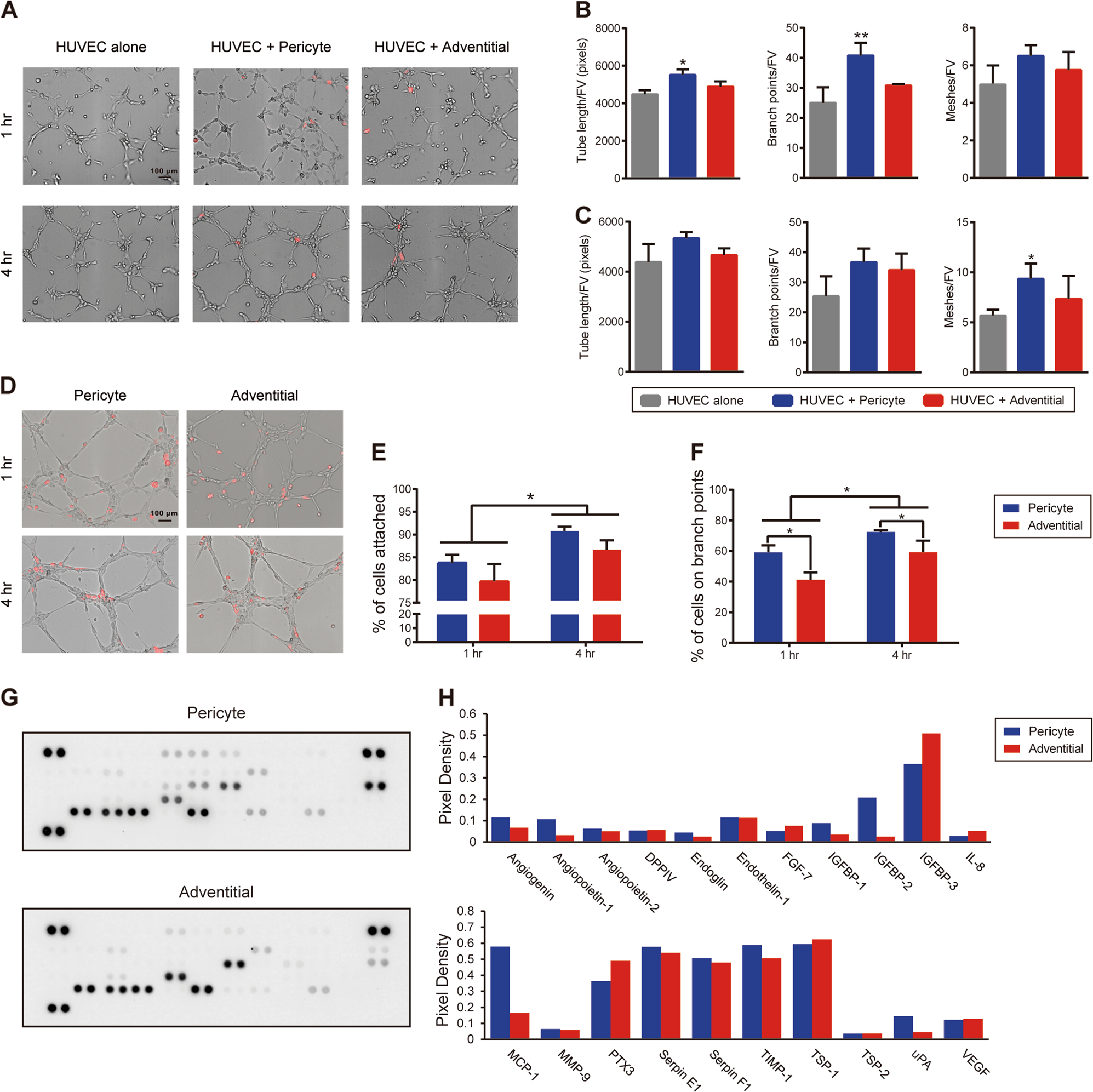
Fig. 3

Differential effects on HUVEC cord formation by CD146+ pericytes or CD34+ adventitial cells. a, b HUVECs were seeded in culture alone, or with either CD146+ pericytes or CD34+ adventitial cells. In all cases, pericytes or adventitial cells were labeled with PKH26+ red fluorescent lipophilic dye. Cord formation was assessed at 1 and 4 h post seeding. a Representative images at × 10magnification. Left: HUVECs cultured alone (HUVEC alone). Middle: HUVECs and CD146+CD34-CD45−CD31− pericyte co-culture (HUVEC + Pericyte). Right: HUVECs and CD34+CD146−CD45−CD31−adventitial cells co-culture (HUVEC + Adventitial). b, c Quantification of length, branchpoints, and meshes per field view (FV) of a at b 1 h and c 4 h. *P < 0.05, **P < 0.01 in comparison with HUVEC alone group. d Relative attachment of CD146+ pericytes or CD34+ adventitial cells on pre-formed HUVEC cords. PKH26+ red fluorescent-labeled pericytes or adventitial cells were seeded on newly formed HUVEC network. Images shown at 1 and 4 h after perivascular cell seeding. Both pericytes and adventitial cells showed significant tropism for newly formed HUVEC network. e Quantification of attachment of cells on the networks, represented as a percentage of the PKH26+ cells in contact with the network per total PKH26+ cells per field. f Quantification of attachment of cells on the branchpoints, represented as a percentage of PKH26+ cells in contact with the branchpoints per total PKH26+ cells per field. *P < 0.05. N = 3 wells and three images per group. g Angiogenic protein array demonstrating secreted proteins from either CD146+ pericytes (above) or CD34+ adventitial cells (below) after 24 h in culture. Captured antibodies to specific target proteins were spotted in duplicate. h Secretion level of each angiogenesis-related protein measured as pixel density of the pair of duplicate spots and normalized to negative control spots