Fig. 2
From: Encapsulation of macrophages enhances their retention and angiogenic potential

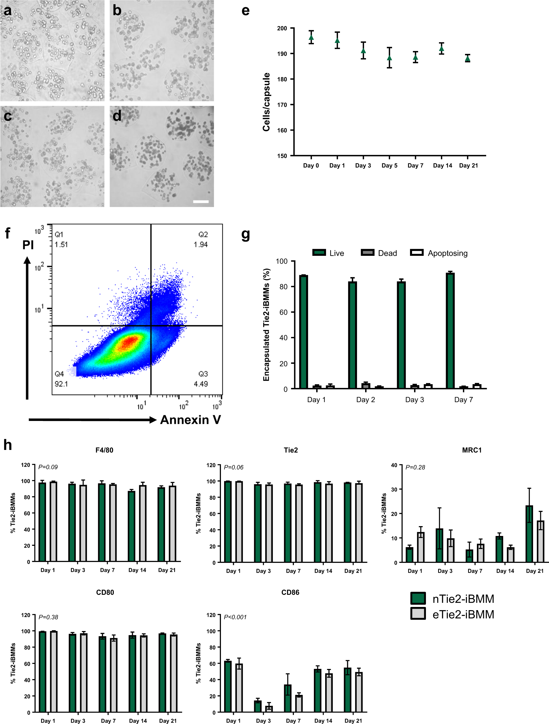
The effect of prolonged encapsulation on Tie2-iBMMs. a-d Alginate capsules seeded with Tie2-iBMMs at days: a 1, b 7, c 14 and d 21 postencapsulation. e Tie2-iBMM retention within the capsules was quantified up to day 21 following encapsulation (n = 5/group, P = n/s by one-way ANOVA). f Flow cytometric analysis of cell viability using annexin V/PI staining (Q1 = cell debris; Q2 = dead cells; Q3 = apoptosing cells; Q4 = live cells). g Quantification of annexin V/PI staining of encapsulated Tie2-iBMMs at days 1, 2, 3 and 7 post-encapsulation (n = 4/group, P = n/s by two-way ANOVA and Bonferroni post-test). h Measurement of cell phenotype by flow cytometry in nTie2-iBMMs (green) and eTie2-iBMMs (grey) up to 21 days in vitro (n = 5/group, P = n/s P < 0.001 by two-way ANOVA and P = n/s Bonferroni post-test). Error bars = s.d. Scale bar = 100 µm