Fig. 5
From: Encapsulation of macrophages enhances their retention and angiogenic potential

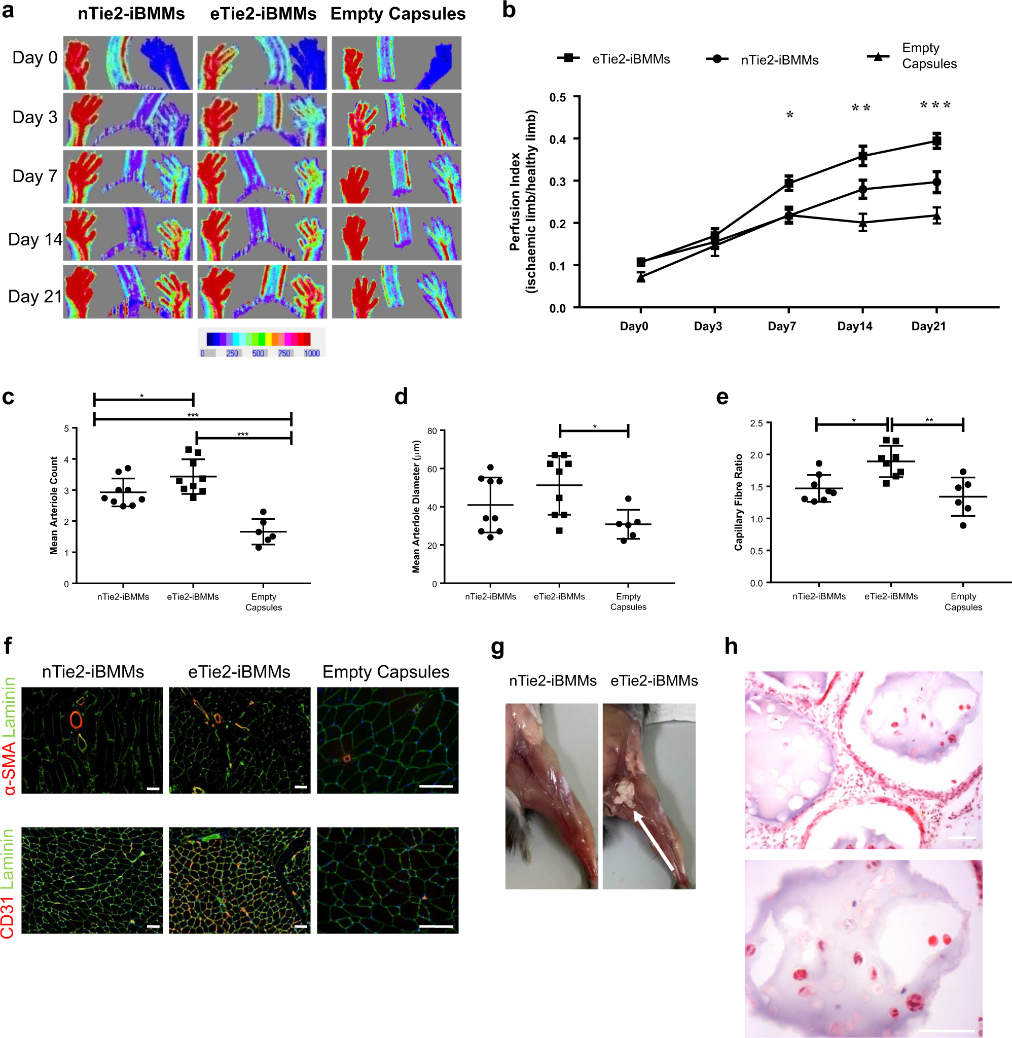
The effect of cell encapsulation on revascularisation of the murine ischaemic hindlimb. a Laser Doppler images of mice treated with direct injection of naked or encapsulated Tie2-iBMMs, or acellular alginate capsules, measured over 21 days (n = 11–15/group). b Perfusion index of murine hindlimbs following induction of ischaemia up to day 21 (ischaemic limb flux/contralateral limb flux, P < 0.05 by two-way ANOVA *P = 0.05 **P = 0.01 ***P = 0.0001 by Bonferroni post-test, error bars = s.e.m.). c, d Mean α-SMA+ arteriole number per field of view c and diameter d in the adductor muscle of mice following HLI surgery at day 21 (n = 6–9/group, *P = 0.05 ***P = 0.001 by Kruskal Wallis test, error bars = s.d.). e Capillary fibre:ratio of gastrocnemius muscle samples harvested from mice at day 21 (CD31+ capillaries:laminin+ muscle fibres, n = 6–9/group, *P = 0.05 **P = 0.01 by Kruskal Wallis test, error bars = s.d.). f Representative fluorescence microscopy images of arteriole staining for α-SMA (red) and laminin (green) and capillary/fibre staining for CD31 (red) and laminin (green). g Murine hindlimbs at day 21 treated with direct injection of naked or encapsulated cells (white arrow). h H&E analysis of capsules harvested from HLI mice at day 21. Scale bar = 100 µm