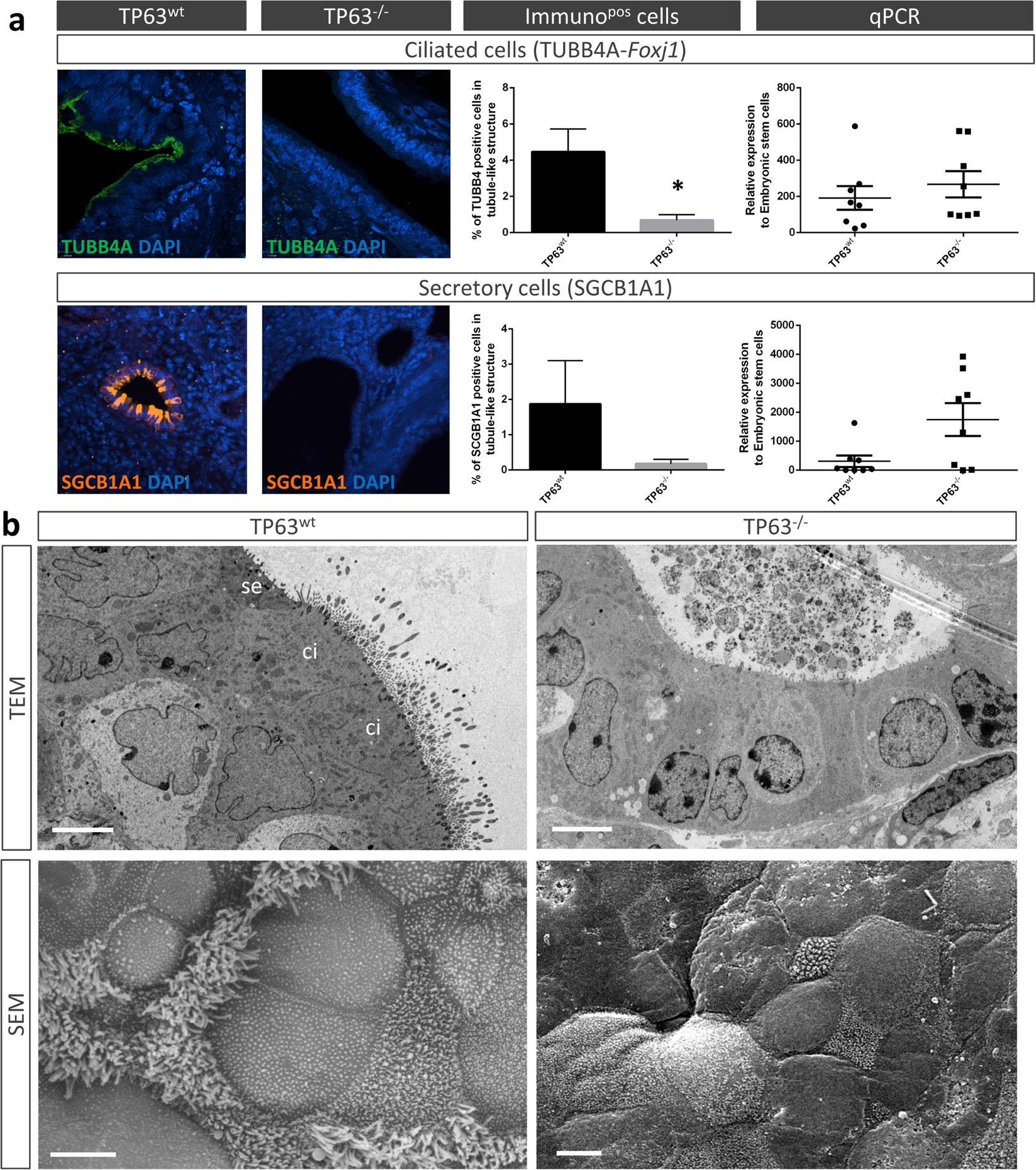
Fig. 5: TP63-deficient definitive endoderm (DE) cells seeded on decellularized lung scaffolds do not differentiate into proximal airway cells.

a-left panel Representative immunofluorescence confocal images and quantification of TUBB4A+ and SCGB1A1+ epithelial cells in tubule-like structures after 21 days of culture (mean ± SEM, n ≥ 16 different scaffolds, *p < 0.05). a-right panel Quantitative PCR of Foxj1 and Scgb1a1 gene expression in wildtype vs TP63−/− DE cell-scaffold cultures (mean ± SEM, n = 8 separate scaffold cultures). b Representative TEM and SEM images of wildtype vs TP63−/− DE cell-scaffolds after 21 days of culture (n = 3 separate scaffold cultures). se, secretory cell; ci, ciliated cell. Scale bar: 5 μm.