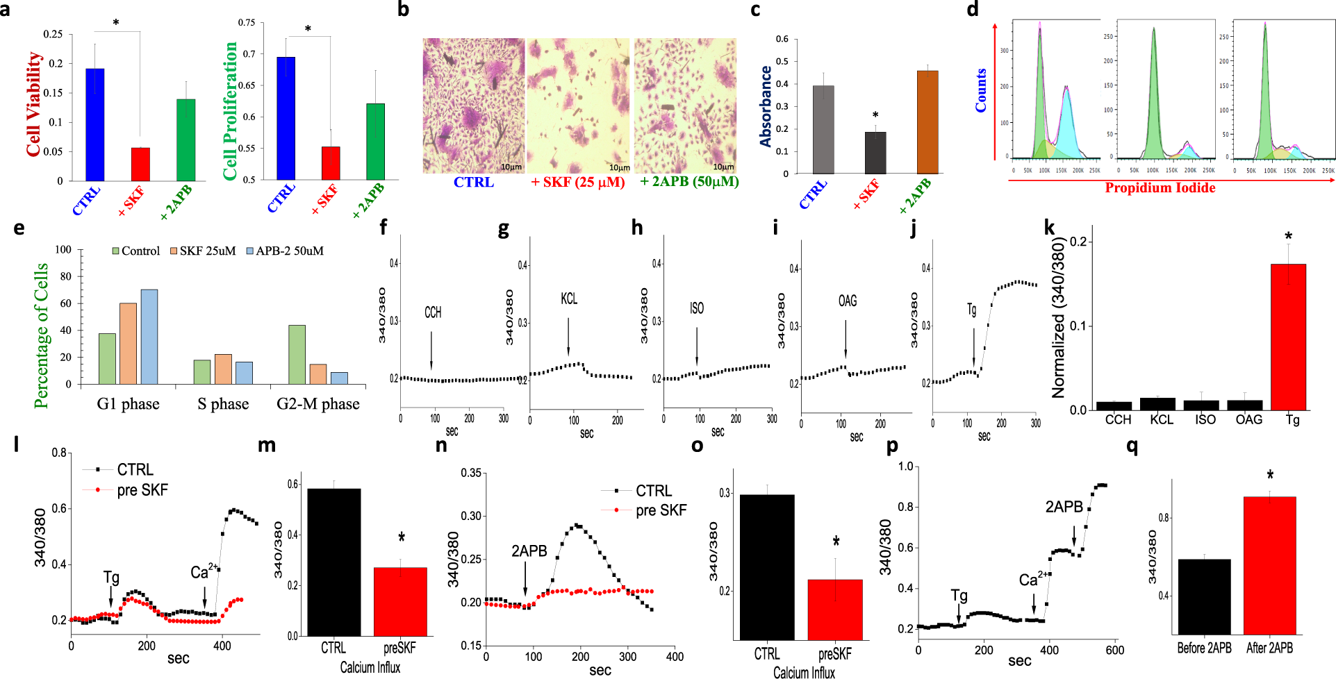
Fig. 3: Characterization of SOCE channel of MSCs.

a MTT and BrdU assay were performed to investigate calcium’s proliferative effect. MSCs cells were treated with SKF 96365 and 2-APB for 24 h. Bar graphs depict average ± SE in 3–5 separate experiments, *p ≤ 0.001 (Student’s t-test). b Microscopic image for the colony-forming unit (CFU) assay shows the stem cell potential after the treatment of calcium channel blockers. c Graph shows decreased stem cell potential (crystal violet staining, CV) with the addition of calcium channel blockers, the data show are mean ± standard error from four independent experiments performed in duplicate. d, e Cell cycle assay was done to evaluate cell cycle phases after the treatment of calcium channel blockers. The histogram and graph show (mean ± standard error) the increment of G1 phase cells and decline the percentage of the G2/M phase with channel blockers. f–j Individual traces showing changes in cytosolic calcium levels upon addition of KCL (100 mM), OAG (50 µM), Isoproterenol (100 µM), Carbachol (50 µM) and Thapsigargin (2 μM) in MSC cells. k shows quantification (as bar graph mean ± standard error) of relative calcium entry in various stimulation from 40 to 60 individual cells. l Tg evoked Ca2+ release from the ER, and Ca2+ entry in control MSC cells and MSCs pretreated 50 µM SKF 96365. m Quantification (as bar graph expressed as mean ± standard error) of relative calcium entry in control and SKF-treated cells (data shown are average of 50–70 cells). n Representative traces showing 2-APB (100 µM) evoked [Ca2+]i changes in MSCs under various conditions as labeled in the figure. Pre-application of SKF 96365 (50 µM) abolished 2-APB induced changes in [Ca2+]i. p addition of 100 µM 2-APB potentiated Tg evoked Ca2+ influx in MSC cells. o, q Quantification (as bar graph) of relative calcium entry in various conditions from 50 to 90 individual cells. *p ≤ 0.001 (Student’s t-test).