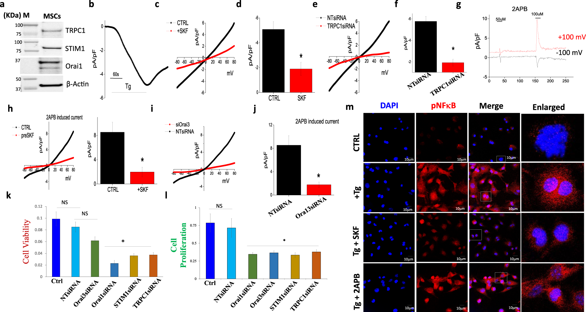
Fig. 4: MSCs cell viability and cell proliferation after treatment of calcium channel blockers.

a Western blot showing expression of calcium channel proteins in MSCs. b Application of 2 µM thapsigargin (Tg) in bath solution induced an inward Ca2+ current which is shown at −80 mV in MSC cells. c Respective IV curves of Ca2+ currents and its quantitation (5–8 recordings) of current intensity at −80 mV are shown in d. e IV curves of Ca2+ currents in control non-targeted siRNA (NTsiRNA) and TRPC1siRNA-treated cells. Quantitation (7–9 recordings) of current intensity in individual conditions at −80 mV are shown in f. * Indicate significance (p < 0.05). g 2APB-induced Ca2+ currents at −100 and +100 mV. h Respective IV curves and its quantitation (6–8 recordings) of 2APB-induced current intensity in control and SKF-treated cells. i IV curves of 2APB-induced Ca2+ currents in control non-targeted scrambled siRNA (NTsiRNA) and Orai3siRNA-treated cells. Quantitation (5–6 recordings) of current intensity in individual conditions at −80 mV are shown in j. * Indicate significance (p < 0.05). k, l MSCs were silenced with individual siRNAs (STIM1, TRPC1, Orai1, and Orai3), and cell viability and proliferation were studied. NS indicates non-significant, whereas, *Significance p ≤ 0.001 (Student’s t-test) from four independent experiments performed in duplicate, the data shown are mean ± standard error. m Immunofluorescence of pNFkB expression in control (CTRL, after Tg treatment (+Tg) or, SKF-96365, and 2-APB pre-treated cells followed by the addition of Tg).