Fig. 7: Enhanced angiogenesis and vessel maturation in the infarct region following MI in Acomys compared to Mus strains.
From: Adult spiny mice (Acomys) exhibit endogenous cardiac recovery in response to myocardial infarction

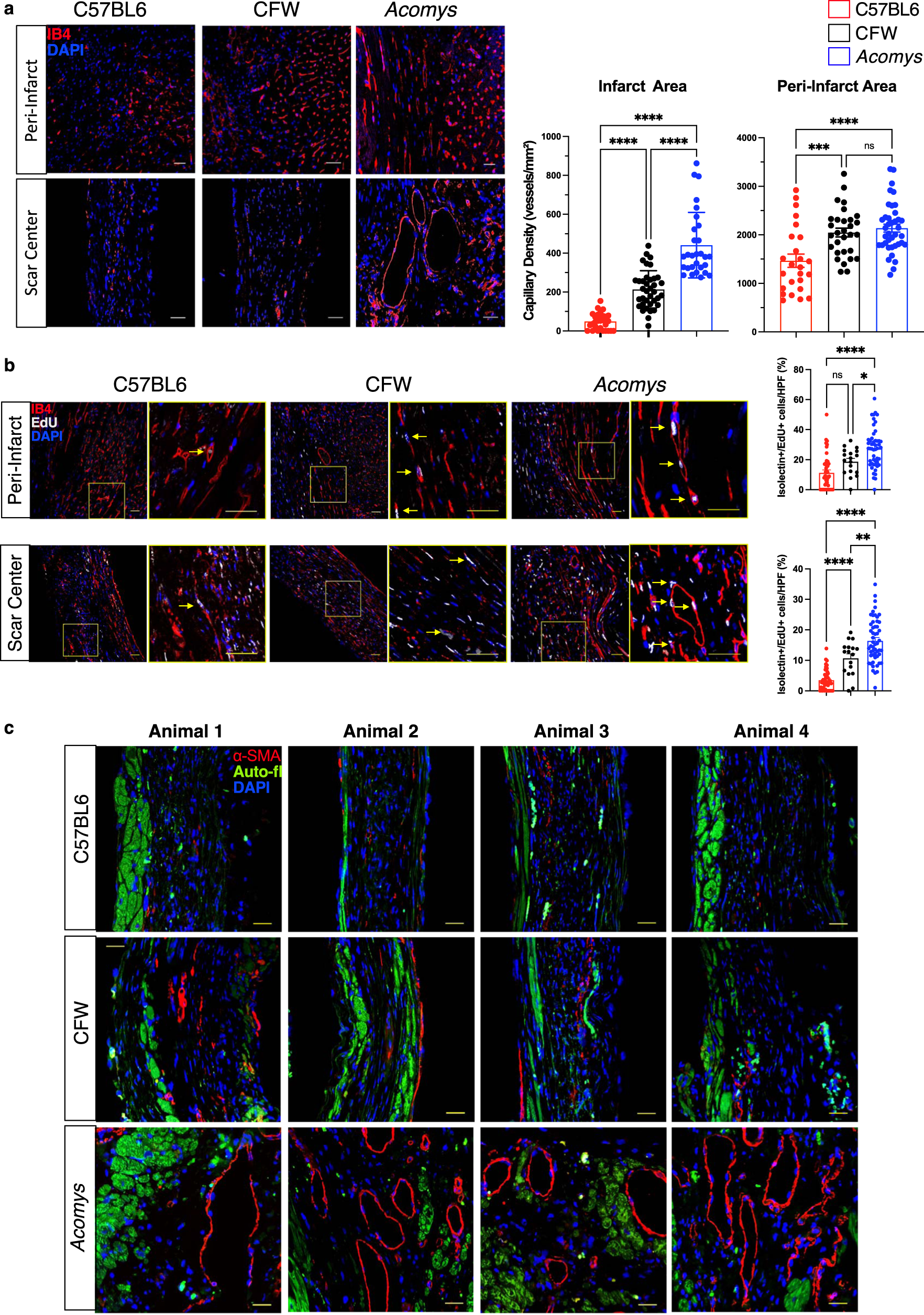
a Representative images of CD31 staining (red) defining endothelial cells in the peri-infarct region and the center of the scar at the left ventricular cavity level of Mus (C57BL6 and CFW) and Acomys 50 days post-MI (scale bar = 25 μm). Quantification of capillary density showing significantly higher capillary density in Acomys compared to Mus-C57BL6 in the peri-infarct region and to both Mus strains in the center of the scar (N = 4 Mus-C57BL6, 4 Mus-CFW, and 5 Acomys, values are means ± S.E.M, ***P < 0.001 and ****P < 0.0001 by one-way ANOVA and Tukey’s multiple comparison test). b Representative images of CD31 (green, pseudocolored) and EdU staining (magenta) marking proliferating endothelial cells in the peri-infarct region and the center of the scar in Mus (C57BL6, left, and CFW, center) and Acomys (right) 17 days post-MI (scale bar = 25 μm). Insets show higher magnification of vascular structures. Quantification of percentage of CD31+ cells expressing EdU, showing significantly higher endothelial cell proliferation in Acomys compared to the two Mus strains in both peri-infarct and scar center areas (N = 4 Mus-C57BL6, 4 Mus-CFW, and 5 Acomys, values are means ± S.E.M, ****P < 0.0001 by one-way ANOVA and Tukey’s multiple comparison test). c Representative images of smooth muscle actin staining (red) in the scar center region showing higher prevalence of medium-sized blood vessels in Acomys compared to Mus strains. Autofluorescence (green) was used to identify the infarct boundary (images shown from 4 animals/group, scale bar = 25 μm).