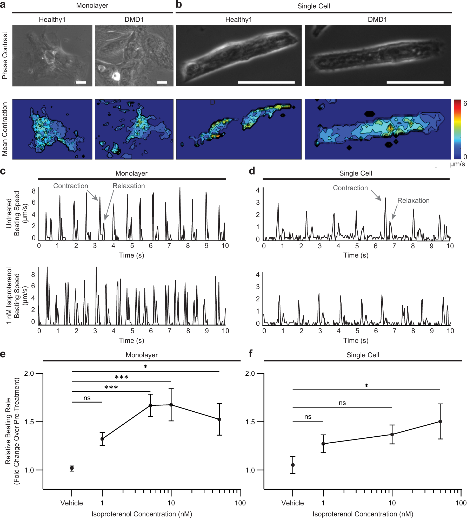
Fig. 3: Video analysis software captures responses to pharmacological stimulation.

a, b Representative phase contrast (top) and contractile heatmaps (bottom) for iPSC-CMs in monolayers and as single cells. Scale bars represent 25 μm. c, d Representative traces of speed over time at baseline (top) and after treatment with 1 nM isoproterenol (bottom) in Healthy1 iPSC-CMs cultured in monolayers and as single cells. Beating speed traces show peaks for both the contraction and relaxation cycles of contraction. Examples of peaks depicting contraction and relaxation are indicated by arrows. e, f Relative beating rate represented as fold change over pre-treatment of Healthy1 iPSC-CMs cultured in monolayers and as single cells in response to increasing concentrations of isoproterenol. Data represent mean ± SEM. Statistical significance determined by one-way ANOVA and Tukey test for post hoc comparison. *P < 0.05, ***P < 0.001, ns (nonsignificant). n = 3 biological replicates. N = 6–17 regions for monolayers and N = 8–24 cells for single cells.