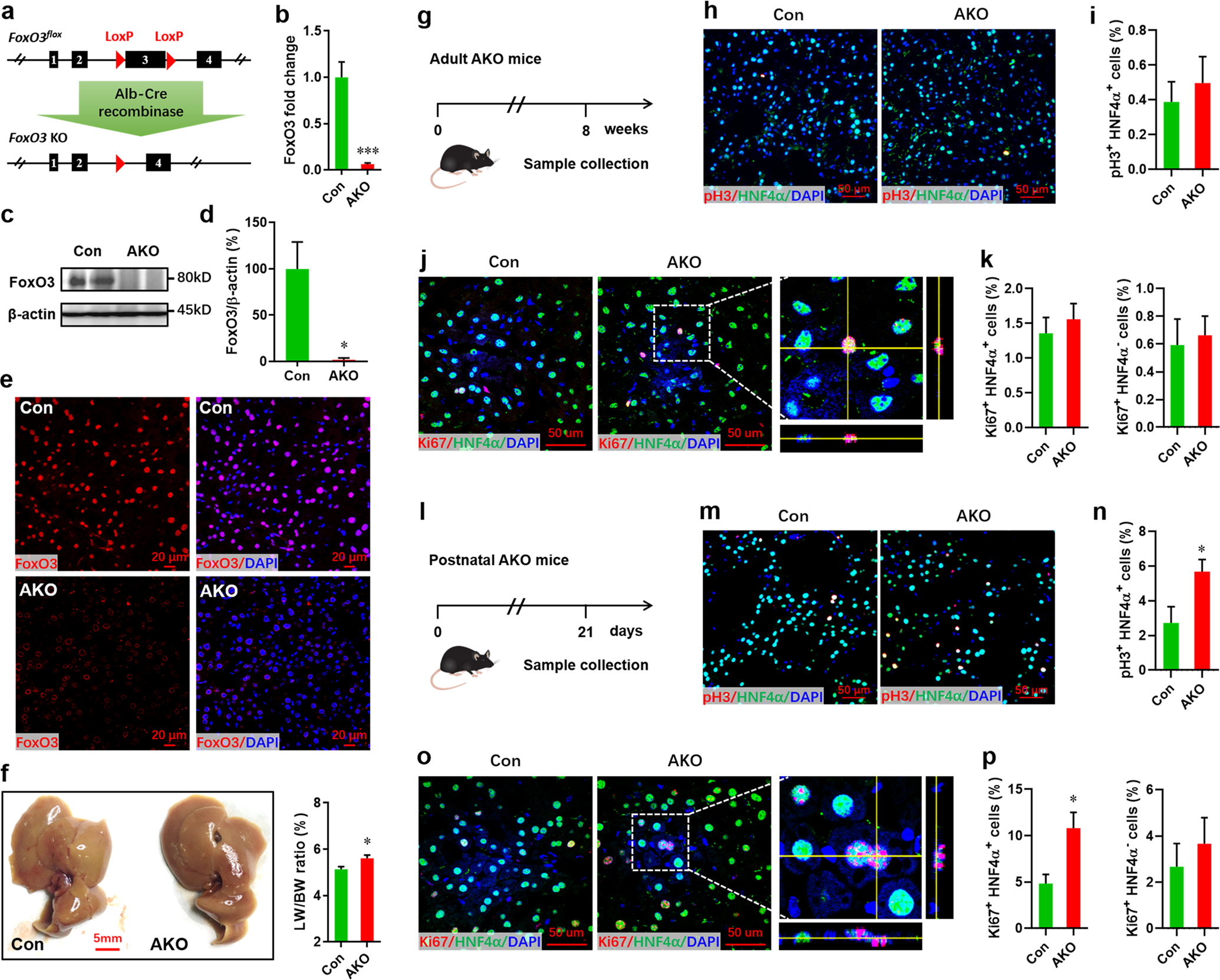
Fig. 2: Effects of the constitutive loss of FoxO3 on proliferation of hepatocytes.
From: FoxO3 restricts liver regeneration by suppressing the proliferation of hepatocytes

a FoxO3fl/fl mice were crossed with mice Alb-Cre mice to generate AKO mice with constitutive deletion of FoxO3 in hepatocytes. b qPCR validation of FoxO3 expression in livers in adult mice at 8 weeks of age (n = 5 mice). c, d Representative western blot images (c) and quantification (d) of FoxO3 expression in livers. e FoxO3 knockout in protein levels confirmed by immunofluorescence staining. f Representative liver images (left) and quantification of liver/body weight ratio (right) in control and AKO mice at 8 weeks of age (n = 7 ~ 8 mice). g Schematic of sample collection in adult mice at 8 weeks of age. h and i Representative images (h) and quantification (i, pH3+ HNF4α+ cells versus HNF4α+ cells) of pH3-positive hepatocytes in adult mice (n = 5 mice). j, k Representative images (j) and quantification of Ki67+ HNF4α+ (k, left) as well as Ki67+ HNF4α− (k, right) cells in adult mice (n = 5 mice). l Schematic of sample collection in postnatal mice at p21. m, n Representative images (m) and quantification (n) of pH3+ HNF4α+ cells in postnatal mice (n = 5 mice). o, p Representative images (o) and quantification of Ki67+ HNF4α+ (p, left) as well as Ki67+ HNF4α+ (p, right) cells in postnatal mice (n = 5 mice). All data are presented as the mean ± SEM. *p < 0.05, ***p < 0.001 versus controls (Student’s t-test).